

Дмитрий Пермяков
Бизнес-процессы. Заключение договора. Шаблоны бизнес-процессов (BPMN и EPC). Отдел продаж
Общие замечания
В этом издании мы рассмотрим прикладной процесс “Заключение нового договора”. В отличии от БП “Разработка нового договора”, которого можно избежать и просто найти подходящий шаблон из открытых источников (я не сторонник такого подхода, но практика небольших организаций такова), вопрос заключения договора неизбежен. Даже когда мы имеем дело с физическим лицом, мы всё равно в той или иной форме заключаем договор.
Есть и ряд ограничений в отношении рассматриваемого процесса.
Во первых, мы не будем затрагивать с вами ситуацию, когда шаблон договора предлагается другой стороной (например, если вам предстоит стать поставщиком крупного предприятия, а ваш размер пока не дотягивает до внушительного веса).
Во вторых, если вы достаточно внушительны на рынке, то вопрос проработки договора – это юридический вопрос, и мы с вами скатимся в изучение именно этого аспекта.
В третьих, если ваш вес на рынке можно считать средним или невыраженным, то у вас мало шансов повлиять на форму договора, а значит процесс будет настолько короток, что его можно свести к простой юридической экспертизе. Это опять же не в рамках нашего вопроса.
Другими словами, мы будем с вами рассматривать наиболее частый и рядовой процесс, который присутствует и в самом маленьком, и самом большом бизнесе – заключение договора с клиентом. По умолчанию я буду придерживаться точки зрения того, что у вас есть заготовленные шаблоны договоров.
За рамками нашего БП мы оставим и процедуру оценки кредитоспособности клиента. Затронем её только поверхностно. В полной версии эта процедура заслуживает отдельного детального рассмотрения.
Предлагаю вам активно общаться. Вы можете предложить идею следующего публикуемого БП, дать обратную связь по уже выложенным и спросить совета или сообщить об обнаруженных ошибках в графике, логике или тексте. Я всегда открыт к общению. Мой блог https://vk.com/konsalt.permiakov
Заключение договора с новым партнёром/ клиентом (общий вид в нотации BPMN)
Если вы впервые читаете такого рода издание, то вот пара заметаний:
Имеет смысл познакомиться с особенностями описания бизнес-процессов. Это вы можете сделать в первой книге серии «Бизнес-процессы. Стажировка нового сотрудника. Шаблоны бизнес-процессов (BPMN и EPC). Отдел продаж»
Начало описания БП – это верхнеуровневая графика. Другими словами, мы начинаем с общего вида процесса, в который нам предстоит погрузиться. Так легче удерживать во внимании особенности БП и легче понимать его специфику.

Рисунок 1. Верхнеуровневая графика БП. «Заключение договора с новым партнёром/ клиентом» (Нотация BPMN)
Старт процесса:
Менеджер провёл предварительную проработку потенциального клиента (партнёра) и готов вывести его на заключение договора.
[A] Первичная подготовка сделки
Описание: Производится совместный с клиентом выбор наиболее подходящей модели взаимодействия, формируется карточка клиента в информационной системе и подтверждается выбранная форма договора.
ЕСЛИ сделка согласована, то переходим к “Запуск договора в работу [D]”
ЕСЛИ Сделка не согласована, то регистрируем проигрыш сделки.
Тайминг/Последовательность: не более 10-ти дней.
Ответственный: Юридический отдел
Комментарий: В рамках этого подпроцесса реализуется взаимодействие между клиентом, менеджером и юридическим отделом.
[B] Проверка возможности заключения сделки
Описание: На основании запроса со стороны продающего персонала производится оценка благонадёжности основного юридического лица, в отношении которого планируется заключение сделки. Кроме того, осуществляется проверка платежеспособности (кредитоспособности) как юридического лица, так и собственника (пре необходимости).
ЕСЛИ Сделка одобрена «как есть», то информируем об этом менеджера, отвечающего за эту сделку.
ЕСЛИ Сделка одобрена «с условиями», то юрист разъясняет особенности условий. Разъяснения передаются менеджеру, отвечающему за сделку
ЕСЛИ в сделке отказано, то менеджеру, отвечающему за сделку, поясняются причины.
Тайминг/Последовательность: не более 3-х дней.
Ответственный: Менеджер по продажам, ответственный за сделку
Комментарий: —
[C] Проверка кредитоспособности контрагента
Описание: На основании запроса от юр. отдела производится расчёт требуемой суммы к возможному обеспечению. Исходя из возможной суммы обеспечения сделки и благонадёжности клиента производится выбор способа расчёта кредитоспособности (платёжеспособности). При условии, что юр. лицо обладает положительной репутацией, делаем расчёт в отношении него. Если платёжеспособность юр. лица не покрывает необходимую сумму или его репутация оставляет желать лучшего, то необходимо рассчитать и кредитоспособность собственника, который в данном случае будет выступать гарантом при возникновении задолженности или предоставления займа.
ЕСЛИ Контрагент или его собственник признаны платёжеспособными, то сообщаем об этом Юридическому отделу, уточняя условия, при которых контрагент может быть признан платёжеспособным.
ЕСЛИ контрагент неплатёжеспособен и сделка не может быть обеспечена, то сообщаем об этом Юридическому отделу, делая акцент на выявленных причинах неплатёжеспособности.
Тайминг/Последовательность: не более 3-х дней.
Ответственный: Финансы
Комментарий: Процесс расчета платёжеспособности может предполагать и запрос кредитной истории собственника, и предоставление заказчиком специализированных отчётов (ОПиУ). Всё зависит от сложности сделки, длительности предоставления торгового кредита и множества других моментов. Чтобы не допустить расфокусировки, мы не будем погружаться в детали этого подпроцесса.
[D] Запуск договора в работу.
Описание: ЕСЛИ сделка согласована, то исходя из сформированной структуры взаимодействия с клиентом, осуществляется внесение необходимых данных в информационную систему организации, клиенту предоставляются информационные и рекламные материалы, и с ним назначается встреча для формирования первой поставки и определяется ближайший фронт взаимодействия.
Тайминг/Последовательность: не более 5-ти дней.
Ответственный: Менеджер по продажам, ответственный за сделку
Комментарий: -
Весь процесс от момента заявления о готовности заключить договор, до его запуска в работу занимает не более 10-ти дней.
Первичная подготовка сделки [A]
Старт подпроцесса: Клиент / партнёр заявил о готовности заключить договор.

Рисунок 2. Верхнеуровневая графика БП. «Заключение договора с новым партнёром/ клиентом» (Нотация BPMN)
[A.0.] Формирование карточки клиента.
Описание: В информационную систему вносится вся необходимая информация об особенностях клиента и его реквизиты, в том числе и аффилированных организаций, непосредственно участвующих в основной деятельности клиента
Тайминг/Последовательность: Не более 5 рабочих дней. Одновременно с «Подбор договора [A.1.]»
Ответственный: Менеджер по продажам, ответственный за сделку
Комментарий: На практике все сведения удаётся прояснить в ходе обсуждения сделки. Часть сведений удаётся выяснить уже в процессе работы. Поэтому данный этап можно считать начальным сбором информации. И именно из-за того, что многое получается уточнить в процессе проработки сделки, мы будем считать, что на данное действие уходит порядка 5-ти рабочих дней. В большинстве случаев (при более детальной проработке этого подпроцесса) на графике отражается зависимость имеющейся (внесённой в карточку контрагента) информации и зависимых от неё действий. Подробнее об особенностях формирования карточки клиента вы можете прочитать в главе «Комментарии, примечания, пояснения к БП»
[A.1.] Подбор договора .
Описание: Исходя из особенностей планируемого взаимодействия и вариантов оплаты поставок, осуществляется подбор шаблона договора. Следуя требованиям к заключению данной формы договора, запрашиваются необходимые сведения о клиенте и производится согласование выбранного варианта сделки.
ЕСЛИ Возможность сделки подтверждена, то переходим к «Согласование ключевых условий [A.2.]»
ЕСЛИ произошёл отказ от сделки, то переходим к «Регистрация проигрыша сделки [I]»
Тайминг/Последовательность: Не более 5 рабочих дней. Одновременно с «Формирование карточки клиента [A.0.]»
Ответственный: Менеджер по продажам, ответственный за сделку.
Комментарий: На этом этапе менеджер подаёт заявку на проверку контрагента.
[I] Регистрация проигрыша сделки.
Описание: ЕСЛИ клиент отказался от предложенных условий или обнаружены признаки явной неблагонадёжности, то данный факт регистрируется в информационной системе. Причины проигрыша сделки конкретизируются.
Тайминг/Последовательность: По факту выявления, в течении 1 рабочего дня.
Ответственный: Менеджер по продажам, ответственный за сделку
Комментарий: См. подробнее в главе «Комментарии, примечания, пояснения к БП».
[A.2.] Согласование ключевых условий.
Описание: ЕСЛИ юридический отдел подтвердил возможность сделки, то осуществляется согласование всех особенностей сделки с клиентом. Итоговый договор составляется и вносится в информационную систему.
ЕСЛИ сделку не удалось согласовать с клиентом, то возвращаемся к «Регистрация проигрыша сделки [I]»
ЕСЛИ сделка успешно согласована, то переходим к подпроцессу «Запуск договора в работу [D]»
Тайминг/Последовательность: —
Ответственный: Менеджер по продажам, ответственный за сделку
Комментарий: —
Результат: Условия и форма договора согласованы с клиентом, клиент подписал договор или зафиксированы причины проигрыша сделки
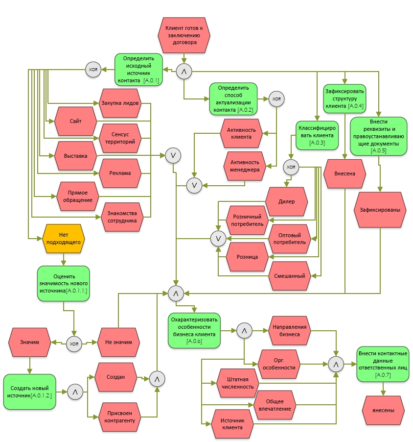
[A.0.] Формирование карточки клиента

Рисунок 3. Низкоуровневая графика БП. «[A.0.] Формирование карточки клиента» (Нотация EPC)
В некоторых организациях я сталкивался с тем, что базовая информация о клиенте заносится в базу ещё до знакомства с клиентом. Просто они покупают такую базу и сразу же загружают её в свою информационную систему. На сколько это оправдано, судить сложно. Хотя, нужно признать, что это ускоряет работу. В данном случае мы пойдём немного в разрез с классической логикой формирования бизнес-процесса, пожертвовав классическим подходом в пользу информативности и простоты понимания данного БП.
[A.0.1] Определить исходный источник контакта.
Описание: Исходя из существующего источника клиентов выбирается наиболее подходящий. Источник клиента может быть определен исходя из канала обращения (зафиксированный номер телефона) или выявлен в процессе диалога с клиентом. Так же (если коммуникация начата по инициативе менеджера) мы можем определить первоначальный источник контакта, опираясь на сведения базы, из которой извлекли контактную информацию.
ЕСЛИ нет подходящего, то переходим к «Оценить значимость нового источника [A.0.1.1.]».
ЕСЛИ один из (Закупка лидов; Сайт; Сенсус территорий; Выставка; Реклама; Прямое обращение; Знакомства сотрудника) имеющихся источников, то переходим к «Охарактеризовать особенности бизнеса клиента [A.0.6]».
Тайминг/Последовательность: —
Ответственный: Менеджер по продажам, ответственный за сделку
Комментарий: См. главу «Комментарии, примечания, пояснения к БП» подпункт «Формирование карточки клиента [A.0.]»
[A.0.1] Оценить значимость нового источника.
Описание: Если не был найден подходящий источник клиента, необходимо определить, имеет ли смысл заводить новый источник клиентов, насколько он перспективен.
ЕСЛИ источник перспективен, то переходим к «Создать новый источник[A.0.1.2.]»
ЕСЛИ источник не представляет интереса, появление клиента из него скорее случайность, то регистрация источника не производится («нет источника»).
Тайминг/Последовательность: —
Ответственный: Менеджер по продажам, ответственный за сделку
Комментарий: —
[A.0.1.2.] Создать новый источник.
Описание: ЕСЛИ новый источник перспективный, то необходимо присвоить ему имя и охарактеризовать его. Далее, мы используем этот источник для прохождения этапа «Охарактеризовать особенности бизнеса клиента [A.0.6]» и переходим к «Внести контактные данные ответственных лиц [A.0.7]»
Тайминг/Последовательность: —
Ответственный: Менеджер по продажам, ответственный за сделку
Комментарий: Как правило, в информационной системе формируют специальную опросную анкету, которая предполагает внесение ключевых характеристик. Например, Telegram, частная тематическая группа (количество подписчиков 35 К.). Необходимо зафиксировать ссылку на данную группу.
Новый источник может создать любой менеджер, но необходимо регулярно модерировать этот процесс, проверять появление дублей или «источников», которые возникли один раз и больше не срабатывали. В достаточно крупных компаниях этим занимаются маркетологи.
[A.0.2] Определить способ актуализации контакта.
Описание: Необходимо зафиксировать, каким способом было актуализировано взаимодействие с клиентом. В рамках этой оценки мы можем выбрать 2 варианта:
Активность клиента – клиент вышел на связь по собственной инициативе, используя канал коммуникации, закреплённый за источником (см. [A.0.1])
Активность менеджера – в этом случае менеджер извлек телефонный номер из имеющихся баз данных (в том числе закупленной).
Тайминг/Последовательность: —
Ответственный: Менеджер по продажам, ответственный за сделку
Комментарий: —
[A.0.3] Классифицировать клиента
Описание: Исходя из имеющейся информации присвоить клиенту один из классов:
Дилер – осуществляет продажу торговым компаниям (розничным сетям, торговым точкам), сопровождает товарные группы (обучение, маркетинг);
Розница – торговые сети и единичные торговые точки, закупающие товар для продажи конечному потребителю;
Смешанный – оптовый продавец, имеющий собственные торговые точки, сопровождением товара (обучением и маркетингом) не занимается.
Розничный потребитель – совершает единичные покупки для непосредственного использования товара;
Оптовый потребитель – приобретает в объёмах, схожих с Розницей, но не осуществляет перепродажу, использует товар для собственных нужд;
Далее регистрируем результат на этапе «Охарактеризовать особенности бизнеса клиента [A.0.6]»
Тайминг/Последовательность: —
Ответственный: Менеджер по продажам, ответственный за сделку
Комментарий: —
[A.0.4] Зафиксировать структуру клиента
Описание: Основываясь на начальной информации о клиенте из открытых источников, фиксируем предполагаемую структуру организации клиента (направления деятельности, штат, наличие аффилированных юр.лиц и т.д.). Оценивается размер бизнеса, перспективность сотрудничества. Данные вносятся в информационную систему.
Тайминг/Последовательность: —
Ответственный: Менеджер по продажам, ответственный за сделку
Комментарий: В большинстве случаев данные сведения уточняются при использовании платных сервисов на этапе, когда клиента изучает Юридический отдел. На этом этапе для нас важна обобщённая, поверхностная информация, которую удалось получить менеджеру. В большинстве случаев её структурируют при помощи опросника (анкеты), а уточняют уже в процессе работы.
[A.0.5] Внести реквизиты и правоустанавливающие документы.
Описание: Менеджер заносит в информационную систему базовые реквизиты контрагента и документы, подтверждающие право подписи (в некоторых случаях это может быть доверенность и паспорт, в других устав и паспорт).
Тайминг/Последовательность: —
Ответственный: Менеджер по продажам, ответственный за сделку
Комментарий: —
[A.0.6] Охарактеризовать особенности бизнеса клиента
Описание: На основании проведённой работы (анализ особенностей клиента) вся полученная информация вносится в карточку клиента.
Фиксируются: Направления бизнеса; Организационные особенности; Штатная численность; Общее впечатление менеджера о контрагенте; Источник клиента
Тайминг/Последовательность: —
Ответственный: Менеджер по продажам, ответственный за сделку
Комментарий: —
[A.0.7] Внести контактные данные ответственных лиц
Описание: Фиксируется перечень ответственных лиц, о которых уже получилось собрать сведения. Внесение информации не обязательно должно быть полным, но при этом как минимум в отношении одного из представителей компании сведения должны быть полными.
Тайминг/Последовательность: —
Ответственный: Менеджер по продажам, ответственный за сделку
Комментарий: В ряде организаций к этим сведениям относятся и такие, как день рождения, интересы контактного лица. Такая информация может оказаться крайне полезная. В текущих условиях не лишним будет и ссылка на социальные сети человека.
[A.1.] Подбор договора.
По факту явной готовности клиента / партнёра заключить договор, одновременно мы осуществляем «Подбор договора [A.1.]»
[A.1.1.] Проанализировать особенности сотрудничества
Описание: Отталкиваясь от сделанной ранее классификации клиента выбираем один из доступных вариантов сотрудничества: Продажа конечному потребителю; Поставки в розницу; Дилерское сотрудничество.
Далее, независимо от выбора и после того, как определены особенностей предпочитаемой оплаты клиентом ([A.1.2.]), переходим к «Подобрать наиболее подходящий шаблон договора [A.1.3.]»
Тайминг/Последовательность: —
Ответственный: Менеджер по продажам, ответственный за сделку.
Комментарий: —
[A.1.2.] Проанализировать особенности платежей.
Описание: Исходя из ожидаемого объёма закупок и предполагаемой способности клиента к продаже (или потреблению), совместно с клиентом определяется наиболее оптимальная форма оплат. При этом клиенту разъясняются положительные и отрицательные особенности каждой из доступных форм. Фиксируем выбранный вариант:
Предоплата; Частичная предоплата; Кредитный лимит.
Далее, не зависимо от выбора и после того, как определены особенности сотрудничества (Проанализировать особенности сотрудничества [A.1.1.]), переходим к «Подобрать наиболее подходящий шаблон договора [A.1.3.]»
Тайминг/Последовательность: —
Ответственный: Менеджер по продажам, ответственный за сделку.
Комментарий: Приведённые варианты оплаты абсолютно не отражают действительное разнообразие возможных вариантов. В реальной практике их значительно больше.
[A.1.3.] Подобрать наиболее подходящий шаблон договора.
Описание: Подбор договора выполняется на основании выбранных особенностей оплаты и специфике сотрудничества. И их сопоставления со справочником шаблонов договора. Выбор делается без участия клиента. Клиенту сразу же предлагается выбранный шаблон (без вариативности)
Тайминг/Последовательность: —
Ответственный: Менеджер по продажам, ответственный за сделку.
Комментарий: В данном случае я ориентируюсь на то, что вы знакомы с предложенной мной версией БП «Бизнес-процессы. Создание нового договора и поддержание его актуальности. Шаблоны бизнес-процессов (BPMN и EPC). Отдел продаж»
[A.1.3.1.] Заполнить шаблон для клиента.
Описание: Одновременно с [A.1.3.2.] заполняется шаблон договора исходя из специфики сделки с данным клиентом, преходим к «Установить контрольные сроки ответа клиента [A.1.4.]»
Тайминг/Последовательность: —
Ответственный: Менеджер по продажам, ответственный за сделку.
Комментарий: —

Рисунок 4. Низкоуровневая графика БП. «[A.1.] Подбор договора» (Нотация EPC)
[A.1.3.2.] Запросить удостоверяющие документы согласно свойствам договора.
Описание: Клиенту передаётся список необходимых удостоверяющих документов исходя из описания особенностей выбранного шаблона договора. Менеджер разъясняет почему перечень документов именно такой (особенно если среди них есть документы, необходимые для подтверждения платёжеспособности и благонадёжности)
После того как запрос передан и передан заполненный шаблон договора ([A.1.3.1.]) переходим к «Установить контрольные сроки ответа клиента [A.1.4.]»
Тайминг/Последовательность: —
Ответственный: Менеджер по продажам, ответственный за сделку.
Комментарий: —
[A.1.4.] Установить контрольные сроки ответа клиента.
Описание: Используя доступные средства автоматизации, необходимо установить контрольный срок который даётся клиенту на предоставление запрошенных документов и подтверждение готовности работать в рамках предложенного договора.
Конец ознакомительного фрагмента.
Текст предоставлен ООО «Литрес».
Прочитайте эту книгу целиком, купив полную легальную версию на Литрес.
Безопасно оплатить книгу можно банковской картой Visa, MasterCard, Maestro, со счета мобильного телефона, с платежного терминала, в салоне МТС или Связной, через PayPal, WebMoney, Яндекс.Деньги, QIWI Кошелек, бонусными картами или другим удобным Вам способом.
Вы ознакомились с фрагментом книги.
Для бесплатного чтения открыта только часть текста.
Приобретайте полный текст книги у нашего партнера:
Всего 10 форматов