

All sciences. №5, 2023
International Scientific Journal
Authors: Aliyev Ibratjon Xatamovich, Karimov Boxodir Xoshimovich, Qo'ldashov Obbozjon Xokimovich, Komilov Abdullajon Odiljonovich, Jumayev Javohir Abdurasulovich, Qo'chqorov Ahliddin Mirzohidovich, Xayitov Saidjon Baxtiyorjonovich, Xayitova Maftuna Rahmatillayevna, Obidov Foziljon Oripovich, Usmonova Shaxlo Norqoziyevna
Editor-in-Chief Ibtajon Xatamovich Aliyev
Illustrator Obbozjon Xokimovich Qo'ldashov
Illustrator Sultonali Mukaramovich Abduraxmonov
Cover Designer Ibratjon Xatamovich Aliyev
Cover Designer Ra'noxon Mukaramovna Aliyeva
Acting Scientific Supervisor Sultonali Mukaramovich Abduraxmonov
Economic Manager Farruh Murodjonovich Sharofutdinov
Economic Consultant Botirali Rustamovich Jalolov
Proofreader Gulnoza Muxtorovna Sobirova
Proofreader Abdurasul Abdusoliyevich Ergashev
Proofreader Ekaterina Aleksandrovna Vavilova
© Ibratjon Xatamovich Aliyev, 2023
© Boxodir Xoshimovich Karimov, 2023
© Obbozjon Xokimovich Qo'ldashov, 2023
© Abdullajon Odiljonovich Komilov, 2023
© Javohir Abdurasulovich Jumayev, 2023
© Ahliddin Mirzohidovich Qo'chqorov, 2023
© Saidjon Baxtiyorjonovich Xayitov, 2023
© Maftuna Rahmatillayevna Xayitova, 2023
© Foziljon Oripovich Obidov, 2023
© Shaxlo Norqoziyevna Usmonova, 2023
ISBN 978-5-0060-4653-5 (т. 5)
ISBN 978-5-0059-5900-3
Created with Ridero smart publishing system
PHYSICAL AND MATHEMATICAL SCIENCES
DESIGN AND FEATURES OF THE PROCESS OF CREATING A HELIUM LASER
UDC 621.373.8
Aliyev Ibratjon Xatamovich
3rd year student of the Faculty of Mathematics and Computer Science of Fergana State University
Ferghana State University, Ferghana, Uzbekistan
Annotation. The manufacture of a large number of devices of a very different nature is reduced to the possibility of interaction of modern technology with a variety of types of materials, including refractory ones. For this reason, in order to create a three-dimensional printer device capable of acting on tungsten, quartz and some other materials, by regulating the strength of the melting element, the design of a helium ultraviolet laser was developed.
Keywords: laser, helium, ultraviolet, tungsten, three-dimensional printer, design, device.
Аннотация. Изготовление большого количества устройств самого различного характера сводиться к возможности взаимодействия современной техники с самыми различными типами материалов, в том числе и тугоплавкими. По этой причине, с целью создания устройства трёхмерного принтера способного воздействовать на вольфрам, кварц и некоторые другие материалы, путём регулирования силы плавящего элемента и была разработана конструкция гелиевого ультрафиолетового лазера.
Ключевые слова: лазер, гелий, ультрафиолет, вольфрам, трёхмерных принтер, конструкция, устройство.
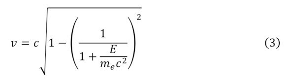
The laser device is a cylindrical glass flask with a fixed diameter and an internal division similar to the radius. The thickness of such a bulb is chosen specifically to solve the problem of depressurization of the structure. In such a flask, helium is introduced in the outer part, and coils are installed on both sides, one of which is a direct – filament cathode, and the second is an anode. Due to the fact that the cathode begins to heat up, a current density begins to arise between it and the anode, determined by (1) and from which the kinetic energy of the cathode molecules (2) can be calculated from the temperature value, and after that the velocity of the molecules (3), from which, in turn, the charge is calculated from the value of a certain current density (4).




Further, from the calculations given, it is possible to determine the voltage, that is, the kinetic energy of the charges reaching the anode, from where their voltage (5) manifests itself, and since the value of the current density in the cathode itself (6) is known, depending on the ratio of this current density and the density of the outgoing charge, the percentage of charge output from the cathode can be found (7) or a kind of cathodic efficiency.



After the charges with the set energy, at a given voltage, fly out of the cathode, they begin to affect the helium located between the electrodes, which begins to be excited and move to the next energy level and after descending from it, which takes microseconds, begins to emit photons of ultraviolet light. There is a reflective foil around the outer part of the bulb, which reflects all these multidirectional rays and reduces them to a single point. In addition, mirrors or the same foil are located at the ends of the sides of this tube, which further increases the effect.
Then the reflected ultraviolet rays begin to move towards the central part, but this central part must be made of quartz glass, which unlike conventional conducts ultraviolet. And in the central flask there is also helium with the same excitation energy, which leads to the fact that helium absorbs the photons that hit it and releases twice as much.
On one side of the central part of the structure there is also a reflecting mirror, and on the other – quartz glass, which releases a stream of concentrated ultraviolet photons with high energy. Thus generating a stream with an energy of at least 28—30 watts, which can be concentrated in sufficiently small areas using powerful lenses and acting on the desired object. For comparison, when using a lens with the possibility of increasing by 5.5—6 thousand times and reducing the beam area to 1 micron, the temperature of tungsten reaches 4.5 thousand degrees, which is several times higher than its melting point. Thanks to this, it is possible to create a design of this kind of three-dimensional printer that will affect the material with great accuracy, causing it to melt at a certain point with an accuracy of up to a micrometer and layer by layer causing the formation of the necessary detail of any scale with sufficiently high strength!
Used literature
1. Bagramov, R. Lasers in dentistry, maxillofacial and reconstructive plastic surgery / R. Bagramov, M. Alexandrov, Yu. Sergeev. – M.: Technosphere, 2010. – 608 p.
2. Bertolotti, M. The history of the laser. Scientific publication / M. Bertolotti. – M.: Intellect, 2015. – 336 p.
3. Bogdanov, A.D. Gyroscopes on lasers / A.D. Bogdanov. – M.: Voenizdat, 1975. – 731 p.
4. Vasiliev, G. M. Kinetic and transport processes in molecular gas lasers / G. M. Vasiliev, S. A. Zhdanok. – M.: Belorusskaya Navuka, 2010. – 206 p.
5. Gamaleya, N. F. Lasers in experiment and clinic / N. F. Gamaleya. – L.: Medicine, 2013. – 232 p.
6. Zastrogin, Yu. F. Control of motion parameters using lasers. Methods and means: monogr. / Yu. F. Zastrogin. – L.: Mashinostroenie, 1981. – 176 p.
7. Zuev, V. E. Laser meteorologist / V. E. Zuev. – M.: Hydrometeoizdat, 2001. – 180 p.
8. Laser—induced chemical processes. – M.: Mir, 1984. – 312 p.
9. Laser and light therapy. Volume 1. Vascular disorders. Hyperpigmentation. Scars. Skin diseases. Epilation (+ DVD-ROM). – Moscow: Reed Elsiver, 2010. – 188 p.
10. Laser and light therapy. Volume 2. Skin rejuvenation. Laser grinding. Laser therapy in patients with dark skin. Cellulite treatment (+ DVD-ROM). – M.: Reed Elsiver, 2010. – 152 p.
11. Lasers in aviation. – M.: Voenizdat, 1982. – 160 p.
12. Lasers in endoscopy / N. E. Chernekhovskaya et al. – M.: MEDpress-inform, 2011. – 144 p.
13. Lasers. – M.: Publishing House of Foreign Literature, 1996. – 472 p.
14. Maitland, A. Introduction to laser physics / A. Maitland, M. Dunn. – Moscow: Mir, 1978. – 598 p.
15. Nasretdinov, Alexey Voyeurism and combat lasers / Alexey Nasretdinov. – M.: Boslen, 2007. – 128 p.
16. Ochkin, V. N. Waveguide gas lasers / V. N. Ochkin. – M.: Znanie, 1988. – 282 p.
THE TECHNOLOGY OF CREATING A DOSIMETER USING ARDUINO
UDC 551.521
Karimov Boxodir Xoshimovich
Candidate of Physical and Mathematical Sciences, Associate Professor of the Department of "Technological Education" of the Faculty of Physics and Technology of Fergana State University
Ferghana State University, Ferghana, Uzbekistan
Annotation. Radiation in all its manifestations is an integral part of the entire nuclear industry, along with its other actions on charged particle accelerators, as well as in everyday life, when taking into account the general background radiation, or when searching for radioactive fossils, of which there are quite a lot. And at the same time, it is important to scale this process using more equipment, however, in order to achieve these goals, it is necessary to organize a favorable ground in the face of more affordable dosimeters, as an example of one of the types of equipment based on Arduino boards.
Keywords: radiation, dosimeter, Arduino, determination, radioactive background, determination and statement of measuring instrument data, measuring instruments.
Аннотация. Радиация во всех её проявлениях является неотъемлемой частью всей ядерной промышленности, наряду с прочими её действиями на ускорителях заряженных частиц, а также в повседневной жизни, при учёте общей фоновой радиации, либо при поиске радиоактивных ископаемых, коих достаточно много. И при этом важно масштабирование этого процесса с использованием большего количества оборудований, однако, для достижения поставленных целей, необходимо организовывать благоприятную почву в лице более доступных дозиметров, как примера одного из типов оборудования на основе плат Arduino.
Ключевые слова: радиация, дозиметр, Arduino, определение, радиоактивный фон, определение и констатация данных измерительных приборов, измерительные приборы.
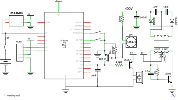
As you know, there are several types of radiation: alpha, beta and gamma, which are almost always found together in nature. And it is possible to create meter designs for each type of radiation, therefore in this model the type of dosimeter for the determination of beta radiation will be considered. To do this, a small beta Geiger counter with a mica window will be used, from where all types of radioactive radiation pass. After that, a special printed circuit board is created based on the Arduino Pro Mini and a 128 by 32 pixel OLED display, and a TP4056 battery is installed under the module. The MT3608 boost module is located under the board itself, to increase the voltage from the battery to 5 V. After printing the board, it was time to use a special library, of which there were enough types.
In one of the tested libraries, it was possible to observe slowness in operation, in others indistinct indicators on a small display, etc., as a result of such a sample, the resulting type of library GyverOLED and GyverButton, operating at a frequency of 80 kHz, was determined. When the circuit was assembled, experimental launches were made, however, they showed that the step-up module led to a rapid burnout of a large number of parts, including the Arduino board itself, which caused it to be replaced with an auto generator with a stable voltage with a throttle and two windings – a surface one for 3 turns and a step-down one for 5 turns. Also, an MPM transistor of type 13003 or KT815 is used for grounding.

Fig. 1. Diagram of the dosimeter device on Arduino Pro Mini
As a result, the circuit of the device looked like in Fig. 1., while the resistor data (marked with an asterisk) had to be selected to increase the accuracy of the device, which could be seen when connected to an oscilloscope, using a 100 kOhm resistor is sufficient for low accuracy. And the diode (also marked with an asterisk) is necessary for the input voltage drop for the autotransformer, since depending on the input voltage, the output voltage is obtained, the value of which should be an increase of the order of 350-400 V.
Next, a case was created that fits all the necessary parts on a 3D printer with battery compartments, a boozer or speaker that goes to the front panel, the front panel itself, buttons, the board itself, and so on. Finally, the device was turned on and tested.
The display showed data on the loading of values (on the left about the achievement of the maximum accuracy), the radiation value itself, under it the unit of measurement is mkR / h, then next to the mode – alpha, beta, gamma, alpha + beta, beta + gamma, alpha + gamma or alpha + beta + gamma. There was also a radiation icon nearby, indicating the arrival of a charged particle of one type or another, and next to it was the battery charge level.
2 buttons are organized for control. Pressing the first of them leads to the display of the dose value of the radiation received from the moment the dosimeter is turned on. Pressing again returns to the main screen. A long press of the first button resets the readings and repeats the analysis, which leads to the zeroing of the "readiness indicator" that was on the left on the main panel. Double-clicking changes the unit of measurement to mSv/h, and the dose reading will also be in these units.
The lower button, when pressed once, shows the maximum dose of radiation received. When pressed twice, the search mode starts every second, however, these values have low accuracy, however, this mode signals well about the presence of any radiation sources, even with relatively low radiation. In addition, it is worth saying that with an increased radiation background, the accuracy may drop, but the counting speed increases dramatically for faster signaling for the user.
Testing The device was also tested using uranium glass and professional sensors, the data of which practically coincided during measurements and the difference in values was no more than hundredths of an mP/h. Some other sources were also used, during testing of which, the data again coincided.
As a result, a device was created that allows determining the level of background radiation with sufficient accuracy for practical use using Arduino.
Used literature
1. Histo-hematic barriers and ionizing radiation: monogr.. – M.: Publishing House of the Academy of Sciences of the USSR, 2013. – 216 p.
2. Dielectrics and radiation. In 4 books. Book 1. Radiation electrical conductivity / N. S. Kostyukov et al. – L.: Nauka, 2012. – 256 p.
3. Dielectrics and radiation. In 4 books. Book 3. Mechanical and electrical strength and structure change under irradiation / N. S. Kostyukov et al. – L.: Nauka, 2015. – 256 p.
4. Dielectrics and radiation. In 8 books. Book 7. The influence of transmutants on the properties of ceramic dielectrics: monograph / N. S. Kostyukov et al. – L.: Nauka, 2015. – 280 p.
5. Egorov, A. P. Hematopoiesis and ionizing radiation: monograph / A. P. Egorov, V. V. Bochkarev. – M.: State Publishing House of Medical Literature, 2012. – 256 p.
6. Li, D. E. The effect of radiation on living cells / D. E. Li. – M.: State Publishing House of Literature on Atomic Energy science and Technology of the State Committee of the Council of Ministers of the USSR on the Use of Atomic Energy, 2014. – 288 p.
7. Livanov, M. N. Some problems of the effect of ionizing radiation on the nervous system: monograph / M. N. Livanov. – M.: State Publishing House of Medical Literature, 2013. – 196 p.
8. Nadareishvili, K. Sh. Questions of the influence of ionizing radiation on the cardiovascular system / K. Sh. Nadareishvili. – M.: Metsniereba, 2011. – 300 p.
9. Nikolay, Daineko und Sergey Timofeev Radiation and medicinal plants / Nikolay Daineko und Sergey Timofeev. – M.: LAP Lambert Academic Publishing, 2014. – 156 p.
10. Pobedinsky, M. N. Methods of examination of the function of the genital glands in women working with sources of ionizing radiation / M. N. Pobedinsky. – M.: State Publishing House of Medical Literature, 2014. – 28 p.
11. Smirnova, O. A. Radiation and the mammalian organism. Model approach: monogr. / O. A. Smirnova. – M.: SIC "Regular and chaotic dynamics", Institute of Computer Research, 2010. – 224 p.
12. Teldeshi, Yu. Radiation – threat or hope / Yu. Teldeshi, M. Kenda. – M.: Mir, 2011. – 415 p.
13. Hall, J. Radiation and life / J. Hall. – L.: Medicine, 2014. – 256 p.
14. Shlyakhov, V. Investigation of the balance of long-wave radiation in the troposphere: monograph / V. Shlyakhov. – M.: Hydrometeorological Publishing House, 2014. – 82 p.
15. Shubik, V. M. Life with radiation. Book 1. Peaceful atom: benefit – harm: monogr. / V. M. Shubik. – M.: SINTEG, 2011. – 212 p.
TECHNICAL SCIENCES
ALARM SENSOR FOR GEOTHERMAL ENERGY FACILITIES
UDC 620.97
Qo’ldashov Obbozjon Xokimovich
Doctor of Physical and Mathematical Sciences, Professor of the Scientific Research Institute "Physics of Semiconductors and Microelectronics" at the National University of Uzbekistan
Scientific Research Institute "Physics of Semiconductors and Microelectronics" at the National University of Uzbekistan
Komilov Abdullajon Odiljonovich
Assistant of the Fergana branch of the Tashkent University of Information Technologies
Ferghana Branch of Tashkent University of Information Technologies
Jumaev Javohir Abdurasulovich
2nd year student of the Department of 13.03.02 "Electric power and electrical engineering" of the Tashkent branch of the Moscow Power Engineering Institute
Tashkent Branch of the Moscow Power Engineering Institute
Annotation. Over the past decades, there has been an increased interest in alternative sources of renewable energy in nature: solar, geothermal, wind, etc. It should be noted that this interest is caused not only because of the annual increase in prices for traditional fuels (oil, coal, gas) and forecast data on the depletion of their reserves in the foreseeable future. It is also caused by the need to address issues of environmental protection from pollution and possible man-made disasters. For these reasons, many countries around the world are focused on a rational combination of traditional energy sources with renewable ones. At the same time, among renewable energy sources, the deep heat of the Earth occupies not the last place. It is enough to name countries such as Iceland, the Philippines, New Zealand, Indonesia, the USA, Italy, etc., where there are enormous thermal resources lying in relatively shallow layers of the earth’s crust.
Keywords: sensors, alarm system, geothermal energy, alternative sources of renewable and natural energy.
Аннотация. За последние десятилетия в мире возрос интерес к альтернативным источникам возобновляемой в природе энергии: солнечной, геотермальной, ветровой и др. Надо отметить, что этот интерес вызван не только из-за ежегодного роста цен на традиционные виды топлива (нефть, уголь, газ) и прогнозных данных по истощению в обозримом будущем их запасов. Он вызван также необходимостью решения вопросов защиты окружающей среды от загрязнения и возможных техногенных катастроф. По этим причинам во многих странах мира ориентируются на рациональное сочетание традиционных источников энергии с возобновляемыми. При этом среди возобновляемых источников энергии глубинное тепло Земли занимает не последнее место. Достаточно назвать такие страны, как Исландия, Филиппины, Новая Зеландия, Индонезия, США, Италия и др., где имеются колоссальные тепловые ресурсы, залегающие в сравнительно неглубоких пластах земной коры.
Ключевые слова: датчики, аварийная сигнализация, геотермальная энергетика, альтернативные источники возобновляемой и природной энергии.
Today, geothermal energy is actively developing in Uzbekistan. On the territory of Uzbekistan, forecast geothermal resources at accessible depths (up to 5-6 km) are 4-6 times higher than hydrocarbon resources. The main consumers of geothermal resources in the near and long term in Uzbekistan will undoubtedly be heat supply and, to a much lesser extent, electricity generation.
However, geothermal energy is not without drawbacks, as it is known that dangerous gases are released at geothermal wells, and therefore the control of these gases is relevant for the development and search for new sources of geothermal waters. When using these waters in the equipment of geothermal systems, deposits are observed, mainly of the poorly soluble salt CaCO3, in this regard, the control of the gas composition is relevant for their development and the search for new sources of geothermal waters [6-7].
Depending on the conditions of formation, as well as the chemical and gas composition, geothermal waters are divided into carbon dioxide, hydrogen sulfide, nitrogen, hydrogen sulfide-carbon dioxide, nitrogen-carbon dioxide, methane and nitrogen-methane. Geothermal waters of the Fergana Valley are classified as methane.
The presence on the territory of Uzbekistan of a large potential of resources of hydrothermal deposits with a gas factor requires the development of new technical and technological solutions for their effective use.
Exposure to geothermal gases, mainly methane, can occur at workplaces during emergency releases of geothermal fluid and maintenance work in a confined space, for example, inside pipelines, turbines and condensers. The severity of the risk of methane exposure may vary depending on the location of the facility and the properties of the reservoir being developed.
If there is a possibility that workers will be exposed to methane in dangerous concentrations, installation of methane concentration monitoring systems and alarm systems at geothermal energy facilities should be carried out.
The gas composition of geothermal waters is dominated by methane CH4, CO2, N2 and H2S. The absorption coefficients of gases entering the IR radiation region were calculated on the basis of spectroscopic information from the HITRAN-2008 database, the wavelength at the maximum absorption of infrared radiation by methane was 3.4 microns [10-11].
The principle of operation of the alarm sensor for geothermal energy facilities is as follows: the gas chamber is irradiated with two infrared LEDs emitting two different wavelengths, one of which corresponds to the maximum absorption of methane (F0λ1 = 3.4 microns), and the other weak (F0λ2 = 3.2 microns).
The gas chamber is irradiated with two radiation streams F0λ1 and F0λ2 at the reference and measuring λ2 wavelengths, respectively. The radiation fluxes that have passed through the gas chamber will be equal, respectively:


where: F0λ1 and F0λ2 are radiation fluxes incident on the gas chamber at wavelengths and, respectively.