

Елена Ветлужских
Система вознаграждения. Как разработать цели и KPI
Редактор П. Суворова
Технический редактор Н. Лисицына
Корректор Е. Аксенова
Компьютерная верстка А. Фоминов, М. Поташкин
Арт-директор С. Тимонов
Все права защищены. Никакая часть электронного экземпляра этой книги не может быть воспроизведена в какой бы то ни было форме и какими бы то ни было средствами, включая размещение в сети Интернет и в корпоративных сетях, для частного и публичного использования без письменного разрешения владельца авторских прав.
© Ветлужских Е.Н., 2008
© ООО «Альпина Паблишер», 2014
* * *От автора
Мою первую книгу – «Мотивация и оплата труда. Инструменты. Методики. Практика» с удовольствием прочитали и начали использовать в своей работе специалисты, занимающиеся разработкой систем компенсации. Собственно, для них она и предназначалась. В книге были подробно описаны методы и схемы мотивации и оплаты труда, а кроме того, достаточно много внимания уделялось деталям, которые необходимо учитывать при разработке, приведено большое количество расчетов.
Книга «Система вознаграждения: Как разработать цели и KPI» (в первом издании она называлась «Стратегическая карта, системный подход и KPI»), в отличие от первой, адресована топ-менеджерам, генеральным директорам компаний и собственникам бизнеса. В ней даны основные и, на мой взгляд, важные принципы и подходы, последовательные шаги: от определения целей и стратегии (построения стратегической карты предприятия) до разработки эффективной системы мотивации и оплаты труда, направленной на достижение целей компании и создание в ней сильной корпоративной культуры, позволяющей удерживать ценных специалистов.
В этой книге больше внимания уделяется идее о том, насколько важны для организации системный подход, а также комплексность и сбалансированность отдельных методов и технологий, которые должны быть интегрированы в единую систему управления и соответствовать бизнес-стратегии и ценностям компании.
Думаю, многие мысли и практические рекомендации, изложенные в книге, окажутся полезными для руководителей, поскольку именно от их решений зависит эффективность осуществляемых в компании проектов и судьба организации в целом.
Глава 1
Системный подход. Определение корневой причины проблем
Если управление традиционным способом (по компонентам и с позиций «мира затрат») напоминает попытку управлять стаей диких котов, то компании, перешедшие на системный подход, достигают такого уровня внутренней дисциплины и внешней гибкости, что они начинают играть на рынке так, как если бы их конкурентами были слепые котята.
У. ДетмерКогда в компании появляются первые, но такие явные сигналы снижения эффективности бизнеса, как падение темпов прироста прибыли и объемов продаж, рост дебиторской задолженности и текучесть кадров, руководство начинает срочно проводить изменения.
Стандартные решения: модификация оргструктуры, реинжиниринг, совершенствование системы мотивации и оплаты труда.
Казалось бы, стоит только придумать новую систему вознаграждения – и все сотрудники будут мотивированны на работу, заинтересованы в достижении результата, повысится эффективность их деятельности, а значит, и всего бизнеса.
Но с точки зрения системного подхода явные сигналы – это лишь следствие каких-то корневых причин, и если их не найти, то проведенные традиционные изменения вряд ли будут успешными, хотя, возможно, они и дадут краткосрочный положительный эффект.
Проблема всегда глубже, чем ее очевидное следствие.
Кроме того, с точки зрения системного подхода, используемого Голдраттом в созданной им теории ограничений, «глобальный оптимум не есть сумма локальных оптимумов. Нельзя получить самую эффективную систему путем максимизации эффективности всех составляющих ее компонентов по отдельности, без учета их взаимодействия между собой» {7}.
Иными словами, Голдратт говорит о том, что оптимизация составляющих частей системы по отдельности в конечном счете приведет к потерям в системе в целом.
Задумайтесь! Мы тратим финансовые средства и время, чтобы внедрить новую систему вознаграждения, но почему-то не получаем ощутимого прироста результативности и зачастую делаем выводы, что, по-видимому, сотрудники (консультанты), разрабатывающие новую систему, не очень-то компетентны, или находим какую-либо другую причину этой неудачи.
«Долг любого компонента состоит в том, чтобы наилучшим образом способствовать достижению системной цели», – считает Голдратт, т. е., если применить это утверждение к системе мотивации и вознаграждения, получается, что ее изменение (совершенствование) без учета других составляющих компонентов, влияющих на доходность бизнеса, вряд ли значительно повысит его эффективность и конкурентоспособность.
Следовательно, задача генерального директора и топ-менеджмента заключается в координации и синхронизации усилий каждого компонента системы для получения наилучшего общесистемного результата {7}.
Иначе говоря, если вы хотите, чтобы процесс непрерывных улучшений был эффективным, необходимо прежде всего, с учетом влияния на систему в целом, выявить:
1. Что изменять? (Умение выявлять проблемы и корневые причины проблем – основная и необходимая обязанность менеджера.)
2. На что изменять?
3. Как осуществить процесс изменений?
Почему так важно понимать, что именно нужно менять?
Если руководители не уверены в причинах, которые привели к создавшейся ситуации, значит, они не убеждены и в правильности принимаемых решений.
Например, сначала топ-менеджеры загораются идеей реинжиниринга, затем проект перестает их устраивать (много «бумаготворчества», «углубления в детали», «нет ожидаемого результата»), и они начинают срочно внедрять принципы бережливого производства, а в сфере управления, например, решают создать департамент стратегического развития. Потом меняют свое решение, понимая, что эти полномочия лучше оставить за собой, а неплохо бы внедрить контроллинг, и на предприятии срочно создается соответствующий отдел, и т. д.
В результате у линейных руководителей и сотрудников создается впечатление, будто их топ-менеджеры сами не могут решить, что делать дальше и куда идти. Они мечутся то в одну, то в другую сторону, а затем опять возвращаются к тому, с чего начали. Если вы – руководитель, то, бросаясь из крайности в крайность, вряд ли можете ждать уважения со стороны топ-менеджеров и подчиненных, и не удивляйтесь, если они потом уйдут из компании…
При частых изменениях на предприятии каждое ваше новое предложение по какой-либо реорганизации (в особенности если это касается смены приоритетов) усиливает представление о том, что у вас нет уверенности в том, в каком направлении должна двигаться и развиваться компания.
А что происходит в ней самой? Подчиненные начинают предполагать, что ваши действия становятся все более непредсказуемыми и что у вас как у руководителя нет ни ясного представления о путях выхода из создавшейся ситуации, ни четко определенного плана.
В этой ситуации вам очень важно определиться с целями и стратегией развития компании (хорошо бы вместе с управленческой командой провести сессию стратегического планирования), а также выявить корневые причины проблем, которые мешают достижению краткосрочных результатов и, скорее всего, в будущем повлияют на выполнение долгосрочных целей. Далее, уже в зависимости от этих причин и поставленных целей, следует определиться с инструментами, необходимыми для устранения первых и достижения последних.
Конечно, одним из таких инструментов может быть совершенствование системы мотивации и вознаграждения на предприятии или системы компенсационных доходов (или, как ее называют во всем мире, Тотаl Rewards).
Но насколько совершенствование системы оплаты и вознаграждения – именно тот инструмент, который нужен для вашего предприятия, чтобы решить его проблемы или повысить результативность? И как это повлияет в целом на систему (компанию)?
Именно это я и имею в виду, когда отказываюсь без диагностики отвечать на вопросы клиента о необходимости изменения существующей у них в компании системы мотивации или оплаты труда.
Иначе говоря, прежде всего хорошо бы определить, является ли имеющаяся на предприятии система оплаты труда корневой причиной проблем? Или мы, работая над ее совершенствованием и потратив достаточное количество ресурсов, всего лишь создадим кратковременный эффект?
Тогда встает вопрос: как определить корневые причины возникших проблем, чтобы в дальнейшем провести работу по их устранению? Как попасть точно в цель?
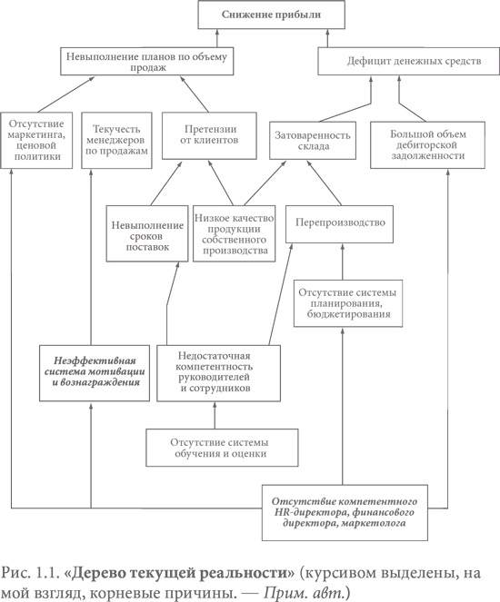
Если вы спросите у специалистов, то они ответят, что существует несколько методов: анкетирование, интервью, известный всем SWOT-анализ. Но мне все больше нравится так называемый метод «Дерево текущей реальности» Голдратта {7}, который я уже давно использую в своей практике диагностики, и с каждым разом все больше убеждаюсь в его эффективности. Он не только доступен, нагляден и убедителен для самих участников процесса, но и служит хорошим аргументом в поддержку ваших доводов перед генеральным директором и собственниками компании.
«Дерево текущей реальности» в форме диаграммы показывает причинно-следственные связи, объединяющие все серьезные проблемы, с которыми мы сталкиваемся постоянно.
Голдратт предлагает начать с формулирования нежелательных эффектов, а затем рассмотреть предположения о причинах их появления. Нежелательный эффект (НЭ) – это то, что оказывает негативное влияние на результат, например данный нежелательный эффект препятствует достижению цели. Вы выбираете из множества установленных НЭ пять наиболее нежелательных, выстраиваете причинно-следственную связь имеющихся эффектов и определяете корневые причины существования НЭ.
Если вы уберете корневую причину, то нежелательный эффект исчезнет. Если данный эффект, нижележащий на диаграмме и являющийся причиной другого, расположенного на уровень выше, не будет существовать, то и следующий тоже должен исчезнуть.
Очень важно найти корневые причины и проблемы, а затем определиться, с какой корневой причины начинать работу (учитывая сферы их влияния и степень значимости), т. е. определить, решение какой проблемы приведет к наилучшим результатам.
Чтобы убедиться, что вы все сделали правильно, нужно пройтись по цепочке снизу вверх, убрав корневую проблему, и задать себе вопрос: избавитесь ли вы от 70 % НЭ?
Метод построения причинно-следственных взаимосвязей годится не только для обнаружения корневых проблем. Настоящая сила этого метода в том, что, строя «дерево» причин и следствий, мы убеждаем и себя, и других.
Построение «Дерева текущей реальности» проиллюстрировано на рисунке 1.1.
Сначала с топ-менеджерами производственно-торговой компании мы набросали список нежелательных эффектов, и вот что получилось:
1. Снижение прибыли.
2. Рост конкуренции (появление московских представительств на местном рынке).
3. Невыполнение планов по объему продаж отделом продаж.
4. Низкое качество продукции собственного производства.
5. Большой размер дебиторской задолженности.
6. Затоваренность склада.
7. Перепроизводство.
8. Неритмичность поставок (невыполнение сроков поставок).
9. Претензии от клиентов.
10. Текучесть среди менеджеров по продажам.
11. Отсутствие системы маркетинга и ценовой политики.
12. Отсутствие системы развития и обучения персонала (обучение проводится редко и бессистемно).
13. Устаревшая система вознаграждения, которая не мотивирует на достижение результата.
Отбросив нежелательные эффекты, на которые нельзя повлиять (рост конкуренции), после построения «Дерева текущей реальности» мы получили две основные корневые причины:
• во-первых, отсутствие компетентного НR-директора, финансового директора и маркетолога;
• во-вторых, неэффективная система мотивации и вознаграждения.

Не всегда руководителям компаний нравится осваивать какие-то инструменты или вникать в их суть. «Незачем», – считают они, чаще всего полагаясь на собственные интуицию и опыт. Мне хочется возразить. В этом отношении я сторонник высказывания Голдратта {7}: «Если нет интуиции, никакой метод не поможет. Но если интуиция есть, все равно можно блуждать в потемках. Интуиция – необходимое условие для нахождения решений, но одной ее недостаточно. Нужно иметь метод, который позволит высвободить, сфокусировать и критически проверить интуицию, если хочешь прийти к простым и практичным решениям».
Разделяя эту мысль Голдратта, я в своей книге предлагаю не только подходы к решению тех или иных вопросов, но и стараюсь охарактеризовать конкретные инструменты и методы, которые, по моему мнению, действительно позволят принять верное управленческое решение и в целом повысить эффективность управления.
В следующей главе мы рассмотрим такой полезный для руководителя инструмент проведения стратегической сессии и определения стратегии и целей компании, как система сбалансированных показателей ССП, или BSC (Balanced Scorecard).
Глава 2
Определение стратегических целей компании
Построение стратегической карты компании
Как определить цели компании?
Для определения целей компании можно использовать стандартный алгоритм, представленный на рисунке 2.1.
Предлагаемая схема демонстрирует, что сначала на основе миссии, с учетом видения, а также анализа внешней и внутренней среды компании нужно определить стоящие перед ней стратегические цели.
Чего не хватает в данном стандартном алгоритме?
Учтены ли в нем ценности компании?

Если она уже несколько лет работает на рынке, то у нее сложилась определенная культура, есть свои ценности, которые тоже нужно учитывать при определении стратегических целей.
Нужно ли при разработке целей учитывать видение компании?
Видение – это предназначение организации, образ ее будущего, в который должны верить все сотрудники. Достаточно часто руководители формируют видение компании, но сами не верят в созданный образ и не могут убедить («заразить своей верой») сотрудников в реальности его достижения.
Видение должно быть выполнимой задачей, но представления о нем – выходить за пределы сегодняшних возможностей компании. Сотрудникам необходимо верить, что, если они максимально мобилизуют свои усилия, образ будущего вполне можно достичь. Видение может объединить и сплотить коллектив в борьбе против конкурентов.
Учтена ли в формулировке видения уникальная потребительская ценность продукции компании для клиентов?
Иногда на сессиях по стратегическому планированию мне задают уточняющий вопрос: «Что такое видение? Это та уникальная особенность, которая выделяет компанию и дает ей конкурентное преимущество?» В таких случаях я отвечаю, что смысл этого понятия гораздо шире. Вы ведь можете найти такую ценность (новый продукт, услугу), предложить ее новым потребителям и занять нишу, в которой станете первыми, а значит, и конкурентов у вас не будет.
Видение нужно связать с вашими новыми приоритетами развития.
Прислушаемся к гуру в области разработки стратегии Г. Хамелу: «Компании, создающие будущее, не просто удовлетворяют запросы потребителей, они постоянно изумляют их; и как бы ни были довольны сегодняшние клиенты, компании могут зайти в тупик, если не сумеют охватить своим сервисом и привлечь абсолютно новые группы потребителей».
Будем ли мы учитывать ключевые компетенции компании и исходя из них те ключевые компетенции, которые должны иметь сотрудники? Получается, что для формирования целей компании нужно учесть еще и составляющие, перечисленные на рисунке 2.2?
С одной стороны, мы проводим сессию стратегического планирования и определяем цели компании с учетом ее ценностей, конкурентного преимущества, потребительских ценностей и имеющихся ключевых компетенций.

С другой стороны, на основании поставленных стратегических целей и выработанной стратегии оцениваем, какие изменения нам следует провести в ключевых компетенциях, т. е. в каком направлении развиваться?
Задайте себе вопрос: а чем ваши корпоративные ценности отличаются от существующих в других компаниях? Чаще всего проблема возникает уже в процессе их определения, поскольку они прописываются формально, иногда просто заимствуются у других компаний, а значит, не приносят необходимого эффекта.
В некоторых компаниях ситуация осложняется еще и тем, что руководители сами их не придерживаются, а это негативно влияет на сотрудников.
Важно, чтобы прописанные ценности были увязаны с миссией и видением компании, соответствовали персональным ценностям генерального директора и собственников.
На сегодняшний день последние уже понимают, что наличие управленческой команды единомышленников, разделяющих миссию компании и ее ценности, а также придерживающихся их в своей ежедневной деятельности, создает сильную корпоративную культуру и способствует мотивации самих топ-менеджеров.
В ценностях компании должно отражаться то, чем сотрудники могли бы гордиться, что пробуждает энергию, энтузиазм и удерживает их в компании и без чего вы как руководитель не смогли бы в ней работать.
Кроме того, следует декомпозировать ценности на уровень сотрудников до стандартов поведения и прописать их в корпоративном стандарте.
Определитесь, какие новые ключевые компетенции потребуется создать для участия в самых перспективных рынках будущего, а какие новые ключевые компетенции необходимы для защиты, сохранения и расширения преимуществ вашей компании на нынешних рынках.
Как меняются ваши ключевые компетенции в соответствии с новой стратегией? Исходя из нее, смоделируйте новые компетенции (откорректируйте старые). Например, для руководителя это могут быть: стратегическое развитие компании, нацеленность на результат, умение сформировать управленческую команду и управлять ею (делегировать полномочия, мотивировать и т. д.), лидерство, ответственность, гибкость, собственное развитие и другие компетенции.
Что еще нужно учесть при разработке стратегических целей?
Сбалансированность целей и их причинно-следственную связь между поставленными целями. В компании чаще всего определяются только финансовые цели, хотя в последнее время стали появляться клиентские и цели по совершенствованию внутренних процессов. Но возможность отследить, насколько они взаимосвязаны и каково их влияние в целом на результативность компании (систему), данный алгоритм не дает.
Хорошим инструментом для выстраивания сбалансированных взаимосвязанных между собой целей является BSC – система сбалансированных показателей.
Система сбалансированных показателей как инструмент для разработки стратегических целей и контроля за реализацией стратегии
Современный рынок поставил нас перед очень жестким выбором – «изменяйся или исчезай». Компании вынуждены работать быстрее, совершенствовать свои продукты быстрее, чем когда-либо. Balanced Scorecar позволяет выполнять это требование в полной мере.
Малкольм Уильямсон, председатель совета директоров и генеральный директор компании VISAДля чего нужна ССП?
BSC (balanced scorecard), или система сбалансированных показателей (ССП), – это инструмент реализации стратегии. ССП[1] служит инструментом стратегического и оперативного управления, который позволяет связать стратегические цели компании с бизнес-процессами и повседневными действиями сотрудников на каждом уровне управления, а также осуществлять контроль за реализацией стратегии.
Система сбалансированных показателей является результатом исследования, проведенного Робертом Капланом, профессором развития лидерства Гарвардской школы бизнеса, и Дейвидом Нортоном, основателем и президентом Balanced Scorecard Collaborative, Inc. На основании опыта использующих ее организаций ССП признали уникальной системой, позволяющей интегрировать финансовые и нефинансовые показатели эффективности хозяйственной деятельности.
ССП – это средство управления эффективностью компании. Чтобы определить, насколько эффективно работает организация или ее подразделения, только финансовых показателей недостаточно, поскольку они отражают эффективность работы компании в прошлом, не позволяя диагностировать и устранять возникающие проблемы «в режиме реального времени».
ССП дает возможность донести до отдельных подразделений и сотрудников организации их роль в реализации ее стратегии, которая, таким образом, становится личным делом каждого. ССП можно рассматривать как интерактивную систему, которая побуждает к диалогу, обмену мнениями и служит мощным средством обучения и движения в будущее.
Она может помочь организации создать устойчивое, уникальное предложение потребительской ценности, которое лежит в основе ее стратегии и выделяет компанию среди конкурентов.
ССП – полезный инструмент для собственника и для контроля совета директоров за деятельностью топ-менеджеров. Достаточно актуальным сегодня для руководителей-собственников становится частичный выход из бизнеса (наем управляющего директора) и развитие нового направления. Но для этого необходимо, чтобы первоначальный бизнес отвечал ряду требований: должны существовать возможность оценки его эффективности, прозрачная система управления, а также понятная и обоснованная стратегия развития, чтобы с помощью первых двух элементов можно было оценить и проконтролировать, как осуществляется ее реализация.
В таком случае ССП полностью отвечает вышеупомянутым требованиям и становится одним из инструментов, необходимых собственникам.
Российские компании в своей практике чаще всего разрабатывают ССП в виде таблицы целей и показателей, однако, на мой взгляд, более эффективным будет построение стратегической карты.
ССП, выраженная в виде таблицы целей и показателей, недостаточно наглядна, не показывает причинно-следственные связи, хуже воспринимается. Она необходима, но на втором этапе, т. е. после построения стратегической карты компании.
Стратегическая карта компании
Рассмотрим стратегическую карту российской производственно-торговой компании. Она показывает направленную на долгосрочный конечный результат систему причинно-следственных связей.
На сессии стратегического планирования топ-менеджеры с учетом целей собственников и миссии компании по четырем вышеперечисленным составляющим определили ее цели и KPI – ключевые показатели эффективности их выполнения.

Что касается инициатив (действий) и задач (плановых значений показателей), то я считаю, что лучше не размещать их на стратегической карте, а отобразить в таблице в качестве приложения (табл. 2.1).
На стратегической карте производственно-торговой компании (рис. 2.4) мы видим две стратегии, которым следует компания, – стратегия эффективности и стратегия роста.

В соответствии с каждой из них определены соответствующие цели по финансовой и внутренней составляющим. Для разработки клиентской составляющей нужно определиться, в чем состоит уникальное предложение потребительской ценности, выделяющее вашу компанию среди конкурентов и лежащее в основе ее стратегии.
Р. Каплан и Д. Нортон в своей книге {8, 9] приводят различные примеры того, из каких элементов в той или иной компании складывается потребительская ценность.
1. Низкие затраты и низкая себестоимость (например, компания Toyota, которая позиционирует себя как производитель товаров высокого качества с низкой стоимостью, т. е. максимальной маржей.
2. Инновации и лидерство в разработке продукции (например, компания Intel, которая делает акцент на инновацию).
3. Интегрированное решение для клиентов (например, компания Mobil, выигрывающая именно за счет комплексности обслуживания).
Если применить эту классификацию к российской торговой компании, которую мы привели в пример, то потребительская ценность ее товаров определяется комплексностью: предоставлением клиенту качественной продукции широкого ассортимента с доставкой точно в срок согласно договору.
На рисунке 2.5 представлена стратегическая карта торговой компании, на которой, кроме целей, определены также KPI (key performance indicators) – ключевые показатели эффективности (деятельности).