
Провести параметрическую стандартизацию для людей оказалось проще, чем для узлов, агрегатов и технологий. В первых главах были описаны примеры использования различных размеров при строительстве и производстве. Начиная с римских водопроводов (I век до н.э.), использовались колеса, градация диаметров которых была подчинена законам геометрической прогрессии. Использование геометрической прогрессии в качестве предпочтительных чисел дошло до нашего времени. Предпочтительными называют числа, которые рекомендуются для предпочтительного применения при расчётах, стандартизации и унификации.

Предпочтительные числа получают на основе геометрической прогрессии:

В истории были примеры стандартизации по ступенчато-арифметической прогрессии. Посмотрев внимательно, становится понятно, почему в 1717 г. Пётр I издал указ «О литии пушек и калибре оных», в котором устанавливались следующие калибры ядер:
4 – 6 – 8 – 12 – 18 – 24 – 30 (1.2)
Это ряд построен по ступенчато-арифметической прогрессии с разностями 2, 4, 6. Однако, исторический опыт показывает, что геометрическая прогрессия в рядах более предпочтительна. В 1877-1879 гг. французский инженер Ренар Шарль при установлении размеров канатов, используемых для воздушных шаров, применил геометрическую прогрессию со знаменателем, равным корню пятой степени из десяти. На рисунке 1.32 французский инженер Ренар Шарль Александр.

Рисунок 1.32 – Французский инженер Ренар Шарль
(Источник: выполнено автором с использованием стоковых фотографии Freepik [40])
На основе ряда, предложенного Ренаром Шарль, условно обозначенного R5, были в дальнейшем построены ряды R10, R20 и R40, которые впоследствии назовут рядами Ренара. В 1805 г. геометрическая прогрессия была применена во Франции при установлении размеров букв типографских шрифтов.
Описано много других примеров использования геометрической прогрессии. В станкостроении стали применять ряды предпочтительных чисел на основании разработок академика А. Гольдина ещё в середине XIX века. В его трудах доказано научное обоснование того положения, что наиболее рациональным с технической и экономической стороны является ряд чисел оборотов в станках, построенный по геометрической прогрессии. Кроме геометрической прогрессии для построения предпочтительных рядов, в стандартизации нашли применение ряды чисел, построенные по арифметической прогрессии.
Известно, что арифметическая прогрессия характеризуется тем, что каждый последующий член этой прогрессии больше или меньше на определённую величину d. Ряды, построенные по арифметической прогрессии, имеют существенный недостаток, связанный с тем, что в таком ряду имеется необоснованная разрежённость значений в зоне малых величин и сгущённость их в зоне больших величин и, соответственно, увеличение количества больших размеров по сравнению с количеством малых размеров. Поэтому такие ряды в стандартизации применяются сравнительно редко.
Опыт применения рядов показал, что для удовлетворения большинства нужд экономики достаточно положить в основу построения рядов предпочтительных чисел геометрическую прогрессию со знаменателями рядов R5, R10, R20 т.д. На практике используются также ряды округлённых предпочтительных чисел, принятых Международной организацией по стандартизации ИСО (ISO). Основным стандартом в области предпочтительных чисел является ГОСТ 8032 «Предпочтительные числа и ряды предпочтительных чисел». На базе этого стандарта утверждён ГОСТ 6636 «Нормальные линейные размеры», устанавливающий ряды чисел для выбора линейных размеров.
Особенности использования предпочтительных чисел в электронике регламентированы Международной электротехнической комиссией (МЭК). МЭК рекомендует ряды строить по описанию «Е» (ГОСТ 2825). Ряды «Е» состоят из округлённых величин чисел со знаменателем ряда Е3: 2,2; для ряда Е6: 1,5; для ряда Е12: 1,2. Например, ряды номинальных резисторов и ряды номинальных ёмкостей постоянных конденсаторов выбираются по ряду Е6: для электрических конденсаторов ряд ёмкостей должен иметь значения: 1,5; 2,2; 3,3; 4,7; 6,8 (пФ или мкФ).

Унификация продукции
Унификация или приведение к единообразной форме особенно широко используется в армии и других силовых ведомствах. Как говорят армейцы: «Безобразно, но однообразно».
Основными направлениями унификации являются:
– использование во вновь создаваемых группах изделий одинакового или близкого функционального назначения ранее спроектированных, освоенных в производстве одинаковых составных элементов;
– разработка унифицированных составных элементов для применения во вновь создаваемых или модернизируемых изделиях;
– разработка конструктивно-унифицированных рядов изделий;
– ограничение целесообразным минимумом номенклатуры разрешаемых к применению изделий и материалов.
С точки зрения стандартизации, метод унификации заключается в рациональном сокращении существующей номенклатуры объектов путём их отбора или создания новых объектов широкого применения, выполняющих большинство функций объектов данной совокупности, но не исключающих использование других объектов аналогичного назначения. На рисунке 1.33 показано, что универсальный разводной ключ может заменить целый набор гаечных ключей.

Рисунок 1.33 – Пример унификации ключей
(Источник: переработано автором из iStock [41])
Унификация как метод стандартизации обладает основными признаками, представленными на рисунке 1.34.

Рисунок 1.34 – Признаки унификации
(Источник: выполнено автором)
Единообразие в конструктивном оформлении изделий является основным признаком. Кроме этого, изделие должно обладать функциональной законченностью. Другим признаком унификации является подчинение основных параметров изделий общим требованиям или подчинение основных параметров ряда изделий определённому закону. Есть ещё один признак, характеризующий возможность использования унифицированного изделия в составе различных устройств, различного функционального назначения. Основываясь на данных признаках, можно сказать, что унификация – деятельность по рациональному сокращению числа типов деталей, агрегатов одинакового функционального назначения. Унификация базируется на классификации, селекции и симплификации, типизации и оптимизации элементов готовой продукции.
Метод унификации относится к наиболее распространённым методам стандартизации. Результаты унификации не всегда регламентированы в стандартах. Это могут быть альбомы типовых конструкций деталей, узлов, сборочных единиц, типов, параметров, конструкций. В зависимости от области проведения унификации изделий она может быть межотраслевой, отраслевой и заводской. На рисунке 1.35 представлены основные работы по унификации с позиции специалиста в информационной безопасности.
Эффект от унификации может быть получен не только применяя данный метод для одного изделия, но и применяя его как межотраслевой. К межотраслевой унификации относят унификацию изделий одинакового или близкого назначения, изготавливаемых двумя или более отраслями промышленности. К отраслевой и заводской относят унификацию изделий, изготавливаемых одной отраслью промышленности или одним предприятием. Базой унификации является параметрическая стандартизация с ее системой предпочтительных чисел. Для обеспечения единого организационно-методического подхода к проведению работ по унификации в масштабе предприятия и отрасли в ГОСТ 23945.0 «Унификация изделий. Основные положения» (Стандарт СССР) установлены основные этапы проведения работ по унификации.

Рисунок 1.35 – Основные работы по унификации с позиции специалиста информационной безопасности
(Источник: выполнено автором)
Основные положения» (Стандарт СССР) установлены основные этапы проведения работ по унификации. Под уровнем унификации изделий понимается насыщенность их унифицированными составными элементами: деталями, узлами, агрегатами, модулями. Уровень унификации определяется рядом показателей, таких как: коэффициент применяемости, коэффициент повторяемости, коэффициент межвидовой унификации, коэффициент унификации группы изделий. Основным – является коэффициент применяемости, который вычисляют по формуле:

Примером унификации может служить ряд унифицированных блоков ПЭВМ, которые у разных производителей являются взаимозаменяемыми, а при процессе перепрограммирования ещё и обладающие различным функционалом.

Агрегатирование и модульная стандартизация
Примером положительного эффекта от использования агрегирования в стандартизации может быть использование единых узлов и агрегатов современных автомобилей. В современных автомобилях аккумуляторы, лампочки фар и другие агрегаты являются взаимозаменяемыми, это позволило значительно снизить издержки как на производство, так и на ремонт.
Агрегатирование – метод создания машин, приборов и оборудования из отдельных стандартных унифицированных узлов, многократно используемых при создании различных изделий на основе геометрической и функциональной взаимозаменяемости.
Метод агрегатирования заключается в создании объектов частного функционального назначения на основе размерной или функциональной взаимозаменяемости составных частей.
Признаками агрегатирования являются:
– функциональная законченность составных частей;
– конструктивная возможность повторного использования составных частей;
– изменение функциональных свойств изделия при перестановке составных частей. На рисунке 1.36 представлены основные признаки агрегатирования.

Рисунок 1.36 – Признаки агрегатирования
(Источник: выполнено автором)
Метод агрегатирование значительно снижает трудоёмкость проектирования новых изделий, процесс разработки сводится к компоновке и отработке изделия в целом.
Агрегатирование позволяет не создавать каждую новую машину, прибор или электронную систему как оригинальную, единственную в своём роде, а в большинстве случаев перекомпоновывать имеющиеся машины, используя уже спроектированные и освоенные производством узлы и агрегаты. Это способствует значительному увеличению мощности предприятий без излишних затрат, без увеличения производственных площадей. На рисунке 1.37 представлен трактор, способный работать с большим количеством машинно-тракторных агрегатов, что значительно снижает трудоёмкость проектирования новых устройств и механизмов.

Рисунок 1.37 – Пример агрегатирования
(Источник: блог о тракторах марки МТЗ [61])
Метод агрегатирования предоставляет более благоприятные условия для ремонта изделия путём замены отдельных частей или агрегатов. Агрегатирование находит широкое применение при создании многих устройств самого различного назначения на основе использования ряда составных частей с определёнными, строго нормированными параметрами.
Метод агрегатирования заключается в изучении конструкции и технологии каждого изделия и агрегата, разделение агрегатов на отдельные узлы и детали и выявление узлов и деталей, выполняющих одинаковые функции.
Развитие метода агрегатирования идёт в направлении перехода к модульному принципу создания машин, механизмов и приборов. Модульный принцип конструирования нашёл широкое применение в различных областях промышленности, но особенно он распространён в информационных технологиях.
По модульному принципу построены все телекоммуникационные сети и их компоненты: станции, электронные блоки обработки и отображения информации. Агрегатирование и модульная стандартизация уверенно вошли в нашу жизнь, в ближайшее время инженерам без этих методов не обойтись.

Комплексная стандартизация
Комплексная стандартизация систематизирует требования объекта и его основных узлов в целях решения задачи в интересах всего устройства или агрегата. Применительно к продукции – это установление и применение взаимоувязанных требований к параметрам и, прежде всего, к качеству готовых комплектующих изделий, материалов, узлов, а также условий их эксплуатации. Практической реализацией этого метода являются различные программы комплексной стандартизации, которые, как правило, разрабатываются на группы однородной продукции. Решающим критерием выбора объекта комплексной стандартизации должен быть экономический критерий.
Практически любое современное сложное устройство или агрегат спроектированы с учётом комплексной стандартизации.
Комплексная стандартизация – целенаправленное и планомерное установление и применение системы взаимоувязанных требований как к самому объекту комплексной стандартизации в целом, так и к его основным элементам в целях оптимального решения конкретной проблемы.
Развитие комплексной стандартизации позволяет:
– устранить излишнее многообразие и разнотипность промышленной продукции;
– установить наиболее рациональные параметрические ряды и сортамент промышленной продукции;
– создать необходимую техническую базу для организации серийного и массового производства продукции на специализированных предприятиях;
– повысить общий уровень качества выпускаемой продукции и его отдельных показателей;
– ускорить внедрение новой техники.
На рисунке 1.38 представлены преимущества комплексной стандартизации.

Рисунок 1.38 – Преимущества комплексной стандартизации
(Источник: выполнено автором)
Примером широкого использования метода комплексной стандартизации является программа, охватывающая весь комплекс металлорежущего, деревообрабатывающего, литейного и кузнечнопрессового оборудования, разработанная в середине прошлого века в СССР. Другим примером комплексной стандартизации может быть осуществление в 60-е годы прошлого столетия «программы комплексной стандартизации трансформаторов электрического напряжения», которая потребовала создать новые материалы: электротехническую тонковолокнистую сталь, электроизоляционный картон, сульфатную облагороженную целлюлозу, кабельную бумагу, фарфоровые изоляторы, изоляционные материалы. Кроме материалов потребовалось разработать методы оценки их электрических свойств и испытаний. Примером межотраслевых систем стандартизации может быть создание:
– единой системы конструкторской документации;
– единой системы технологической подготовки производства;
– единой системы технологической документации;
– единого кодификатора предметов снабжения для федеральных государственных нужд.
Созданные единые системы используются в различных отраслях страны. К сожалению, примеров использования метода комплексной стандартизации в современной России автор не знает. Жалко, что Россия после 1991 года как рак пошла задом вперед.

Опережающая стандартизация
Опережающая стандартизация – установление повышенных норм и требований к объектам стандартизации по сравнению к уже достигнутому уровню. При формировании таких требований учитывается то, что новые требования в будущем будут оптимальные.
Для того чтобы стандарты не тормозили развитие технического прогресса, они должны устанавливать перспективные требования, позволяющие повышать качество выпускаемой продукции. Опережающие стандарты нашли широкое применение за рубежом. В СССР появление и применение опережающих стандартов сдерживалось обязательностью исполнения требований, действующих на данный момент.
На рисунке 1.39 представлен графический пример опережающей стандартизации. Процесс внедрения новых стандартов проходит с опережением уровня развития.

Рисунок 1.39 – Пример опережающей стандартизации
(Источник: выполнено автором)
За рубежом широкое распространение получили разновидности опережающих стандартов: «ступенчатые стандарты». Примером «многоступенчатого» стандарта являются разработанные в США в конце 1960-х гг. стандарты на предельно допустимое содержание основных токсичных компонентов отработанных газов, обязательные для вновь выпускаемых автомобилей. Эти стандарты предусматривали ежегодное снижение токсичных компонентов в продуктах сгорания. В результате в 1975 г. они были сведены к реально достижимому минимуму. В рамках Европейской экономической комиссии ООН разработаны стандарты Евро-1, Евро-2, Евро-3, Евро-4, внедрение которых означает поэтапное повышение требований к вредным выбросам автомобилей. В России в 2023 г. из всего топлива лишь около 45% соответствовало Евро-2, и 15% – Евро-3.
Приведём ещё два примера, которые показывают положительную роль опережающей стандартизации в развитии техники. Американские опережающие стандарты на цветное телевидение, утверждённые в 1953 г., способствовали созданию в США в 1957-1960 гг. массового производства телевизоров цветного изображения. Утверждение международного опережающего стандарта на аудиодиски в конце 1980-х годов, почти за год до начала производства дисков, позволило обеспечить полную совместимость аудиодисков с проигрывателями, и, тем самым, избежать конфликт интересов отдельных производителей.
В заключении раздела о методах стандартизации можно выделить общие признаки методов стандартизации:
– все методы стандартизации ведут к сокращению номенклатуры объектов;
– к одним и тем же объектам может быть применён каждый метод отдельно или в любой совокупности;
– стандартизация приводит к одному или меньшему количеству видов объектов лучшего качества.
А есть ли другие методы, применяемые в стандартизации? Да, конечно, но чаще всего это не полностью другие методы, а новое сочетание существующих.
1.4.3. Сертификация
Сертификация необходима для оптимизации множества процессов. В жизни нам приходится подтверждать уровень получения знаний, физическую подготовку, уровень компетенций и многое другое. С точки зрения стандартов и технического регулирования сертификация – это форма подтверждения соответствия объектов установленным требованиям, осуществляемая органом по сертификации [4].
Сведём проблему сертификации до подтверждения соответствия стандартам. Кто, как и зачем подтверждает соответствие хозяйствующих субъектов различным стандартам? Попробуем разобраться. В федеральном законодательстве процесс сертификации чаще всего встречается как термин «подтверждения соответствия». В данной работе будем использовать оба выражения.

Целями сертификации или подтверждения соответствия являются [4]:
– удостоверение соответствия продукции, а именно процессов проектирования, производства, эксплуатации, хранения, реализации и утилизации, документам по стандартизации или условиям договоров;
– содействие потребителям в оптимальном выборе продукции, работ и услуг;
– повышение конкурентоспособности продукции на российском и международном рынках;
– создания условий для обеспечения свободного перемещения товаров по территории страны и мира.
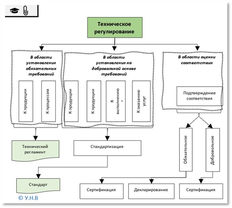
Структура Федерального закона «О техническом регулировании» представлена на рисунке 1.40. Как видно из рисунка 1.40, закон регулирует отношения, возникающие при разработке и исполнении обязательных требований к продукции, применении и исполнении на добровольной основе требований к продукции. Кроме этого, закон регламентирует процессы и работы по оказанию услуг в целях добровольного подтверждения и оценке соответствия.

Рисунок 1.40 – Структура Федерального закона «О техническом регулировании»
(Источник: выполнено автором в соответствии с [4])
Цели процесса сертификации достаточно широкие. Они должны способствовать гармонизации развития общества, то есть с позиции значимости достаточно существенные для всех людей. На рисунке 1.41 представлена визуализация целей сертификации. Все цели стремятся к гуманизации, равенству в бизнес-возможностях, содействии всем предпринимателям, нуждающихся в помощи, свободе в действиях и движении товаров. Так или иначе данные цели человечество пытается достигнуть в процессе всего цивилизационного развития, и которые так и не удалось достигнуть.

Рисунок 1.41 – Цели сертификации
(Источник: выполнено автором)
Принципами сертификации являются [4]:
– доступность информации о порядке осуществления подтверждения соответствия заинтересованным лицам;
– недопустимость применения обязательного подтверждения соответствия к объектам, в отношении которых не установлены требования технических регламентов;
– установление перечня форм и схем обязательного подтверждения соответствия в отношении определённых видов продукции в соответствующем техническом регламенте;
– уменьшение сроков осуществления обязательного подтверждения соответствия и затрат заявителя;
– недопустимость принуждения к осуществлению добровольного подтверждения соответствия, в том числе в определённой системе добровольной сертификации;
– защита имущественных интересов заявителей, соблюдения коммерческой тайны в отношении сведений, полученных при осуществлении подтверждения соответствия;
– недопустимость подмены обязательного подтверждения соответствия добровольной сертификацией;
– независимость эксперта-аудитора от изготовителей, продавцов, исполнителей и приобретателей, в том числе потребителей, при проведении работ по сертификации.

Объекты сертификации
Объекты сертификации имеют множественные различия, объединяющим фактором является характер сертификации, разделённый на два класса:
– обязательная сертификация;
– добровольная сертификация.
Так при обязательной сертификации объектами ее может быть только продукция, а при добровольной сертификации перечень значительно шире:
– продукция;
– процессы, связанные с выпуском продукции;
– работы и услуги;
– любые объекты, в отношении которых установлены требования документами по стандартизации, системами добровольной сертификации или любыми договорами.
На рисунке 1.42 представлены объекты сертификации.

Рисунок 1.42 – Объекты сертификации
(Источник: выполнено автором)
При добровольной сертификации объектами сертификации могут быть системы менеджмента, системы управления персоналом. В тоже время, органы по оценке соответствия, проводящие сертификацию, не могут быть объектом сертификации, иначе система будет сертифицировать сама себя, что противоречит требованиям к сложным системам.
Формы сертификации или подтверждения соответствия на территории Российской Федерации могут быть добровольные или обязательные сертификации.
Добровольная сертификация подтверждает соответствие и осуществляется исключительно в форме добровольной сертификации.
Обязательная сертификация подтверждает соответствия в следующих формах:
– принятия декларации о соответствии (в федеральных законах и юридических документах встречается как – декларирование соответствия);
– обязательная сертификация.
Порядок применения форм обязательной сертификации установлен Федеральным законом [4].
Добровольное подтверждение соответствия может осуществляться для установления соответствия документам по стандартизации, системам добровольной сертификации, условиям договоров.