
Учет: понятие и основные виды
Теперь мы поняли, что такое бизнес-процессы и как их можно моделировать. Переходим к тому, какие бизнес-процессы можно автоматизировать и какую пользу это принесет предприятию.
Прежде всего, нужно ввести понятие учета. Разобравшись в том, что можно учитывать, мы поймем, как использовать учет для управления предприятием.
Многие считают, что учет – это прежде всего бухгалтерия. Однако на самом деле видов учета существует довольно много.
Существует много разных определений учета. Самое простое – это производное от слова «учитывать», то есть учет – это операция, когда мы что-то учитываем. Дадим более академическое определение.
Учет – это фиксация состояния параметров экономических процессов или объектов, а также сбор и накопление сведений о них.
Учет ведется с древнейших времен, еще со времен шумеров. Когда археологи стали находить первые глиняные таблички с клинописью, они поняли, что на табличках представлено описание ведения учета долгов: кто-то что-то задолжал кому-то, кто-то кому-то что-то продал. Таблички, которым по несколько тысяч лет, содержат именно учетные данные.
Основные виды современного учета представлены на схеме.

Основные виды учета
Основные виды учета:
• Регламентированный учет
• Управленческий учет
• Оперативный учет
• Статистический учет
Как правило, государство разрабатывает правила и нормы для регламентирования ведения учета по тем или иным параметрам.
Регламентированный учет – это учет, правила ведения которого определены законодательно и закреплены в учетной политике предприятия. В Российской Федерации регламентированный учет включает бухгалтерский и налоговый учет, кадровый учет, учет расчета зарплаты и некоторые другие.
Основная цель ведения регламентированного учета на предприятии – формирование регламентированной отчетности для различных государственных органов, например, для налоговой службы.
Управленческий учет – вид учета, нацеленный на предоставление информации для внутренних пользователей (руководства компании), чтобы они могли принимать обоснованные управленческие решения.
Управленческий учет охватывает анализ стоимостей, доходов, прибыльности, эффективности и других показателей, важных для управления.
Управленческий учет – это консолидированный учет. Например, нам не нужно знать, какой конкретно товар продается в магазине каждый день. Важно знать общий оборот за день и размер прибыли.
Оперативный учет – это систематическое наблюдение, регистрация, обработка и хранение информации о текущем состоянии и движении материальных, трудовых и финансовых ресурсов предприятия в реальном времени или в кратчайшие сроки (например, ежедневно или ежеминутно).
Данные оперативного учета могут использоваться как для управленческого, так и для регламентированного учета. Оперативный учет можно считать первичным по отношению к остальным видам учета, потому что он фиксирует конкретные операции.
Статистический учет – это система сбора, обработки, анализа и интерпретации количественных данных, предназначенная для систематического отражения измеряемых характеристик социально-экономических и других явлений в их взаимосвязи, развитии и условиях существования. Например, управление статистики ведет учет того, как работают фирмы, сколько их в том или ином регионе, какой возрастной состав сотрудников и т. д.
Далее пройдемся по основным видам учёта подробнее, а также рассмотрим некоторые подвиды оперативного и регламентированного учёта. Статистический учёт рассматривать не будем, поскольку он напрямую не служит целям бизнеса, а лишь предоставляет информацию для специальных служб. Конечно, для принятия решений можно пользоваться статистическими данными, но обычно статистика ведется вне предприятия.
Связь учета с управлением и бизнес-процессами
Учет, управление и бизнес-процессы на предприятии тесно связаны, поскольку:
• Учет предоставляет данные о финансовом состоянии предприятия, доходах, расходах, прибыли и убытках, что является основой для принятия управленческих решений.
• Каждая операция, связанная с бизнес-процессами предприятия, должна быть корректно отражена в учете. Это позволяет контролировать деятельность компании.
• Учет позволяет анализировать эффективность бизнес-процессов, выявлять «узкие места» и разрабатывать меры по их оптимизации и даже реинжинирингу.
• Учетная информация является основой для формирования отчетности, которая предоставляется в различные контролирующие органы в соответствии с законодательством. Это обеспечивает соблюдение предприятием норм и правил ведения бизнеса.
Поэтому в дальнейшем автоматизацию бизнес-процессов будем рассматривать в разрезе видов и подвидов учёта. Это позволит получить структурированное представление об автоматизации бизнес-процессов в различных областях учёта с учётом отраслевой специфики.
Также покажем упрощенные для понимания примеры бизнес-процессов в нотации BPMN 2.0 применительно к разным областям учета.

Система учета
По большому счету, сама система учёта тоже включает бизнес-процесс, который позволяет накапливать данные для получения различных отчётов.
В качестве примеров расскажем о том, с помощью каких основных типовых (отраслевые рассмотрим отдельно) программных продуктов фирмы «1С» можно автоматизировать те или иные виды учета и бизнес-процессы в рамках управления процессами.
Конечно, на рынке представлены и другие программные продукты. Но мы будем рассматривать именно «1С», потому что в линейке этих продуктов есть наибольшее количество решений для большинства бизнес-задач. К тому же в большинстве отраслей и видов учета продукты фирмы «1С» лидируют по количеству автоматизированных рабочих мест.
Бухгалтерский и налоговый учет
Рассмотрим бухгалтерский и налоговый учёты. Фактически, налоговый учёт можно назвать частью бухгалтерского учёта. В положении о бухгалтерском учёте отдельно прописано, как нужно вести налоговый учет, который считается подвидом регламентированного учёта.
В РФ налоговый учет существует только для учета и расчета налога на прибыль.

Любой учет делится на участки или разделы учета.
Основные разделы:
• Банк и касса, валюта
• Основные средства
• Нематериальные активы
• Материальные запасы
• Товары
• Услуги
• Производство
• Взаиморасчеты
• Расчеты по зарплате
• Налоги и сборы

Пример бизнес-процесса в бухгалтерском учете
Решения фирмы 1С для автоматизации:
• 1С: Бухгалтерия предприятия
• 1С: Бухгалтерия государственного учреждения (БГУ)
• 1С: Комплексная автоматизация (КА)
• 1С: Упрощенка
• 1С: Предприниматель
• 1С: ERP
Флагманское решение 1С: ERP включает комплексную, наиболее полную систему учета, в том числе бухгалтерский и налоговый учет. О решениях класса ERP поговорим позже.
Расчет зарплаты, кадры, HRM
Расчет зарплаты и кадровый учёт – это регламентированный вид учета, так как трудовые договоры, приказы, механизмы начисления зарплаты и взимания с нее налогов и многое другое из этого вида учёта регламентируются законодательством РФ.
HRM (Human Resource Management, Управление Человеческими Ресурсами) – нерегламентированный вид учёта. HR менеджеры подбирают персонал и помогают в управлении коллективом. Бизнес-процесс набора персонала мы уже рассмотрели ранее и убедились, что в разных организациях он ведется по-разному. Автоматизированные системы позволяют навести порядок и в этом процессе.

Основные разделы:
• Учет кадров
• Зарплата
• Налоги и взносы (медицинское страхование, пенсионное страхование и т. д.)
• Подбор персонала (нерегламентированный вид учета)
• Адаптация персонала (управленческий нерегламентированный учет)
• Оценка персонала (как правило, нерегламентированный вид учета)
• Обучение
• Мотивация и KPI

Пример бизнес-процесса набора персонала
Решения фирмы 1С для автоматизации:
• 1С: Зарплата и управление персоналом – флагманский продукт фирмы «1С», есть вариант КОРП, где есть HRM
• 1С: Зарплата и кадры для государственных учреждений
• 1С: Комплексная автоматизация
• 1С: ERP
• 1С: Оценка персонала
• Решения партнеров фирмы 1С – для бюджетников, НФО, банков и т. п.
Учет торговли товарами и услугами
Все отрасли можно укрупненно поделить на производство, торговлю и услуги. Любое коммерческое предприятие что-то продаёт. Поэтому самым распространенным видом оперативного учёта является учет торговли товарами и услугами. При этом товар или услугу при продаже обобщенно называют продуктом.

Основные разделы:
• Закупки
• Комплектация
• Склад
• Оптовые продажи
• Розничные продажи
• Учет услуг
• Дисконтные карты
• Торговые точки
• CRM
• Финансы

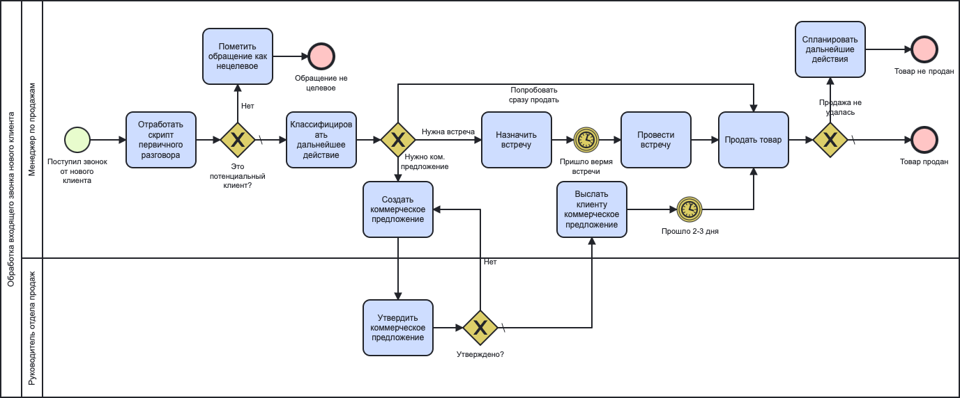
Пример бизнес-процесса в торговле
Решения фирмы 1С для автоматизации:
• 1С: Управление торговлей (УТ)
• 1С: Розница
• 1С: Управление нашей фирмой (УНФ)
• 1С: Комплексная автоматизация (КА)
• 1С: ERP
CRM
CRM (Customer Relationship Management, управление Взаимоотношениями с Потребителями) – это подвид оперативного учета в области торговли. CRM в какой-то степени содержится в любом решении фирмы 1С, где есть справочник «Контрагенты» и хранятся данные о взаимоотношениях с покупателями. Мы решили выделить CRM, поскольку продукты для автоматизации этого вида учета могут выступать и как самостоятельные решения

Основные разделы:
• Клиентская база (список клиентов с контактными данными)
• Обращения, события (вся история обращений к клиенту и от клиента)
• Оповещения (когда надо связаться)
• Стадии продаж (по «воронкам продаж»)
• Рассылки (кому какие письма разослали, кто откликнулся и т. д.)
• Маркетинг / телемаркетинг
• ABC, XYZ и другой анализ

Пример бизнес-процесса в CRM
Решения фирмы 1С для автоматизации:
• 1С: CRM
• 1С: Управление торговлей + CRM
• 1C: CRM для ERP2, КА
Стоит отметить, что часто используются CRM, не разработанные фирмой 1С. Например, популярны такие решения, как AmoCRM, Террасофт, Битрикс24, Мегаплан, RetailCRM и другие, как отечественные, так и зарубежные.
Существуют CRM системы, адаптированные для отдельных отраслей: туризм, образование, фитнес, медицина, автосервисы, интернет-магазины, общепит и другие. Отдельным подвидом являются системы для автоматизации программ лояльности. Это связано с тем, что для многих отраслей малого и микро-бизнеса CRM является главным элементом всего оперативного учёта.
Логистика склада
Складская логистика – это управленческий процесс, целью которого является организация оптимального обращения со складскими запасами на всех этапах их жизненного цикла: от поступления на склад до отправки конечному потребителю. Складская логистика включает планирование, транспортировку, хранение и обработку товаров на складах.
Учёт в складской логистике – прежде всего оперативный, если логистика не является основной областью деятельности компании. Такой случай рассмотрим уже в разрезе отраслевой автоматизации.

Основные разделы:
• Приёмка
• Комплектация
• Карантин
• Контроль качества
• Ячеечное хранение
• Отгрузка
• Инвентаризация

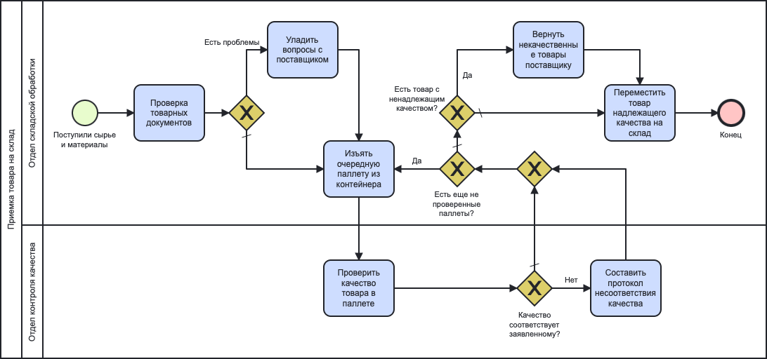
Пример бизнес-процесса в складской логистике
Решения фирмы 1С для автоматизации:
• 1С: Управление торговлей (УТ)
• 1С: Управление нашей фирмой (УНФ)
• 1С: Комплексная автоматизация (КА)
• 1С: Логистика: Управление складом (отраслевое решение)
• 1С: Предприятие 8. WMS Логистика (отраслевое решение)
• 1С: ERP
Логистика перевозок, учёт автотранспорта
Логистика перевозок – это процесс планирования, организации и контроля потока товаров от места их производства до конечного пункта назначения. Логистика перевозок и учет автотранспорта могут быть отдельной отраслью, например, при автоматизации транспортной компании. Бывают случаи, когда предприятие не специализируется на логистике, но её нужно учитывать. Например, мясокомбинат выпускает колбасу и сам развозит её по магазинам.

Основные разделы:
• Доставка грузов по зонам (в т. ч. платные въезды в разные зоны)
• Складской учет
• Оптимизация маршрутов
• Спутниковый мониторинг
• Услуги такси (может быть как отдельная отрасль)
• Зарплата водителей
• Коммуникации
• Учет ГСМ (горюче-смазочные материалы)
• Взаиморасчеты
• Документооборот
• Ремонты и учет комплектации

Пример бизнес-процесса в сфере грузоперевозок
Комментарий к диаграмме: «ОАПС» расшифровывается как «Отдел аренды подвижного состава», «КП» – коммерческое предложение, «ДЭ» – департамент эксплуатации.
Приведем к этому бизнес-процессу также матрицу ответственности, как пример полезной техники из BABOK. В ней можно явно проследить прямую связь с диаграммой в BPMN.

Обозначения:
О – Ответственный за процесс
И – Исполнитель процесс
Матрица ответственности бизнес-процесса «Сдача вагонов в аренду»
Решения фирмы 1С для автоматизации:
• 1С: Управление Автотранспортом
• 1С: Центр спутникового мониторинга ГЛОНАСС / GPS
• 1С: Управление транспортным предприятием
• 1С: Такси и аренда автомобилей
• 1С: TMS Логистика. Управление перевозками
• 1С: Транспортная логистика, экспедирование и управление автотранспортом
Большинство этих решений подойдут также для ситуации, когда складская логистика является основной отраслью деятельности предприятия.
Управленческий и финансовый учет
Объединим оба вида учета в одном разделе, поскольку финансовый учет служит прежде всего для управления предприятием.

Основные разделы:
• Стратегическое управление (BSC – Balanced Scorecard, сбалансированная система показателей)
• Бюджетирование (планирование расходов и доходов денежных средств на определенный период времени)
• Казначейство (управление движением денежных средств)
• Управленческая отчетность
• Договора
• Проекты
• МСФО и US GAAP (Международные стандарты финансовой отчетности: МСФО – система, принятая в Европе; US GAAP – в США)

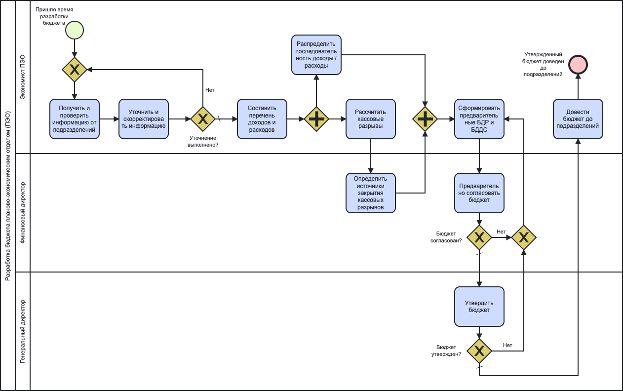
Пример бизнес-процесса в области финансового учета
Решения фирмы 1С для автоматизации:
• 1С: Управление нашей фирмой
• 1С: Комплексная автоматизация
• 1С: ERP
• 1С: Управление холдингом
• 1С: Бухгалтерия КОРП МСФО
• 1С: Управляющий
• Собственные решения партнеров
Понятно, что в этом и последующих обзорах решения могут покрывать указанные разделы учета в разной степени. Но об этом мы поговорим позже. Управленческий и финансовый учет будем рассматривать более глубоко при изучении ERP-систем.
Другие виды учёта
Помимо рассмотренных основных видов учёта, существует множество других. Опишем некоторые из них.

Учет инженерных данных. Основные разделы:
• Проектирование изделий
• Технологические маршруты
• Ревизии
• Справочные данные
• Материалы и трудовые нормы
• Полуфабрикаты
• Конструкторская документация
• Архивы документов
• Географическая визуализация

Пример бизнес-процесса из области проектирования
Комментарий к диаграмме: МТО – Материально-техническое обеспечение, ТТО – Теплотехническое обеспечение, ГИП – Главный инженер проекта, ОКиС – Отдел качества и стандартизации.
Решения фирмы 1С для автоматизации учета инженерных данных:
• 1С: PDM Управление инженерными данными
• 1С: GIS Управление пространственными данными
• 1С: MDM Управление справочной информацией

Информационные технологии (ITIL). Основные разделы учета:
• Управление службой поддержки
• Учёт замечаний пользователей
• Планирование задач
• Выполнение проектов
• Контроль результатов
• Тестирование
• Обновление и сопровождение
• Учёт IT активов, ремонт и поддержка
• Учёт трудозатрат

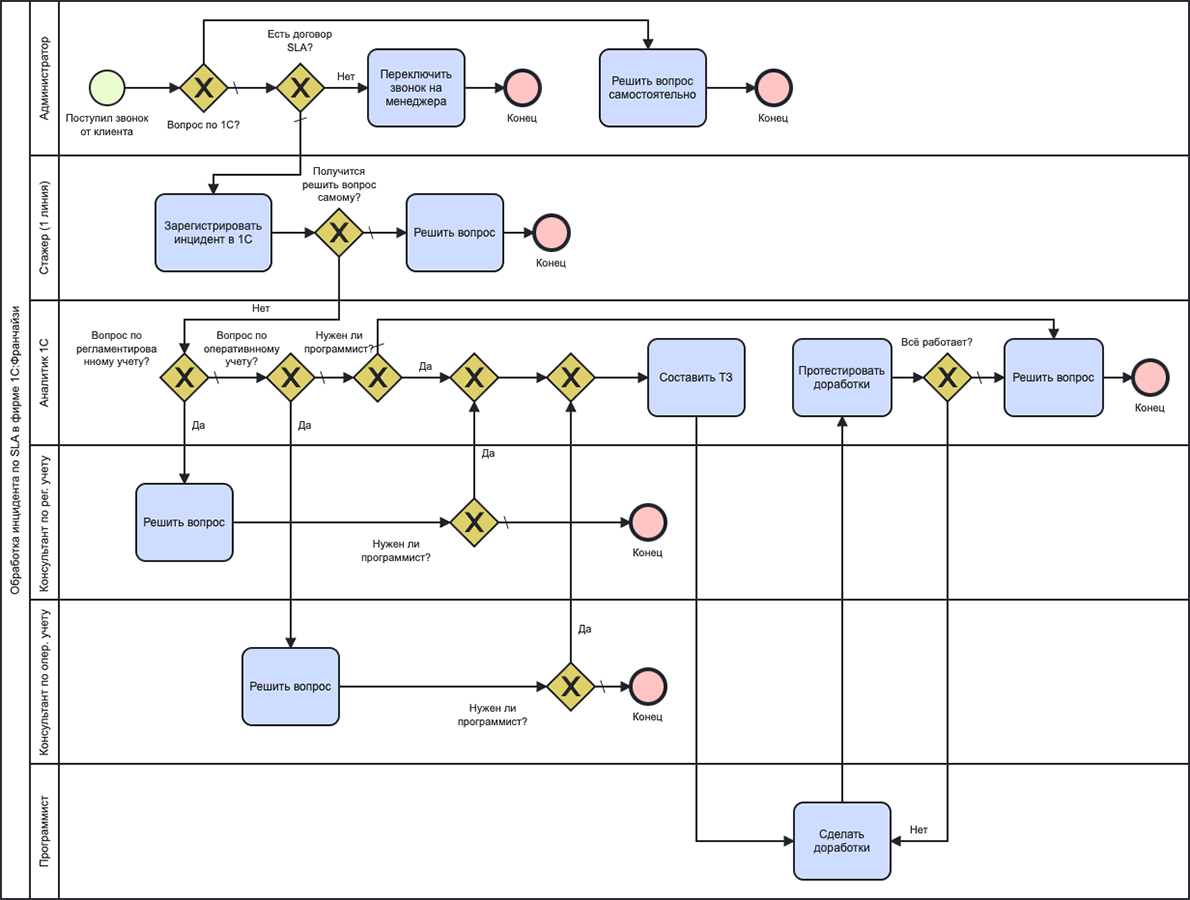
Пример бизнес-процесса в области ITIL
Решения фирмы 1С для автоматизации ITIL:
• 1С: Система проектирования прикладных решений (СППР)
• 1С: Автоматизированное обновление измененных конфигураций
• 1С: Автоматическое тестирование конфигураций
• 1С: Обновление информационных баз в пакетном режиме
• 1С: ITIL Управление информационными технологиями предприятия (ключевое решение по ведению учёта в данной сфере)

Управление проектами (PMO, EPM). Основные разделы:
• Ролевая модель (роли каждого на проекте)
• Функциональная модель (кто и что будет делать на проекте)
• Календарный план (часто в виде диаграммы Ганта)
• Ресурсы и загрузка (специалисты, компьютеры и пр.)
• Управление работами
• Трудозатраты
• Субподряды (очень распространены в сфере строительства)
• Финансы (сколько стоит проект и сколько мы на нем заработаем)
• Управление знаниями
• Документы, версионирование (используется для хранения различных версий карточек документов)
• Риски

Пример бизнес-процесса в области управления проектами
Комментарий к диаграмме: «ТЭО» – Технико-Экономическое Обоснование, ПСД – Проектно-Сметная Документация.
Решения фирмы 1С для автоматизации управления проектами:
• 1С: Управление холдингом
• 1С: Управление проектным офисом
• 1С: PM Управление проектами
• 1С: Управление проектной организацией
• 1С: Девелопмент и управление недвижимостью

Документооборот. Основные разделы автоматизации документооборота:
• Работа с документами
• Почта, обращения, переписка
• Управление процессами
• Проектный учет
• Исполнение задач, поручений
• Работа с файлами (включает в себя версионирование, чтобы понимать, где актуальная версия)
• Сканирование
• Штрихкодирование
• Служба качества (прозвон клиентов с целью узнать, насколько качественно была выполнена работа)
• Делопроизводство, ЭЦП
• Бронирование помещений
• Коллаборация (совместная работа над проектами)

Пример бизнес-процесса в области документооборота
Решения фирмы 1С для автоматизации документооборота:
• 1С: Документооборот
• 1С: Учет обращений
• 1С: Договоры
• 1С: Document Management
• 1С: Документооборот государственного учреждения
Мы рассмотрели многие виды учета. Отраслевой учет следует рассматривать как отдельный разрез видов учета, если в отрасли, в которой действует предприятие, есть своя специфика, которую удобнее автоматизировать по-особому.
Например, если это не просто торговля, а торговля в супермаркете, аптеках или салонах сотовой связи. Или если это не просто услуги, а конкретно салоны красоты, отели, фитнес-клубы, ремонт или обучение. Или, например, не просто производство, а машиностроение, молокозавод, производство алкоголя или хлебобулочных изделий.
Отраслевого учёта коснемся далее, где разберем некоторые конкретные примеры.
Новейшие технологии автоматизации
Перечисляя новейшие технологии автоматизации, мы хотим подчеркнуть, что разработка программного обеспечения в этой области активно продолжается. Однако многие технологии уже нашли применение и активно используются. Приведем некоторые примеры.
• Искусственный интеллект (ИИ). ИИ становится все более мощным инструментом для автоматизации различных задач. Он способен анализировать большие объемы данных, распознавать образы и принимать решения на основе алгоритмов.
○ Сегодня компании используют чат-боты и виртуальных помощников для автоматического взаимодействия с клиентами.
○ Программисты используют чат-боты на базе ИИ для написания кода и поиска ошибок. Пример – сообщество «Автоматизация бизнес-процессов» в Телеграм с бесплатным чат-ботом.
• Машинное обучение (МО). МО является подмножеством ИИ и сфокусировано на создании алгоритмов, которые позволяют системам самостоятельно обучаться на основе опыта.
○ Пример использования МО – рекомендательные сервисы, которые анализируют предпочтения пользователей и предлагают им товары или контент.
○ Производственные компании используют датчики для сбора данных о работе оборудования. Алгоритмы МО анализируют эти данные и выявляют паттерны, указывающие на возможные угрозы отказа.
• Роботизированные процессные автоматизации (RPA). RPA используют программных роботов для выполнения повторяющихся задач. Такие технологии применяются в банковской сфере для обработки транзакций, в бухгалтерии для обработки счетов, и в клиентской поддержке для автоматического ответа на часто задаваемые вопросы.
○ Пример успешного применения RPA – автоматизация обработки кредитных заявок. Роботы могут быстро проверять данные клиентов, анализировать кредитную историю и принимать решения без вмешательства людей.
○ RPA может автоматизировать процесс сбора и первичной обработки резюме и анкет кандидатов. Роботы могут извлекать данные из анкет, сравнивать их с требованиями вакансии и автоматически сортировать кандидатов по релевантности.
• Интернет вещей (IoT). IoT – это сеть физических устройств, оснащенных датчиками, программным обеспечением и коммуникационными возможностями, которые позволяют им собирать и обмениваться данными. Эти устройства могут быть интегрированы в различные системы для автоматизации и оптимизации процессов.
○ Примеры использования IoT. В промышленности IoT используется для мониторинга и управления производственными процессами. В сельском хозяйстве IoT помогает оптимизировать полив, прогнозировать урожай и анализировать состояние почвы.
○ Умные склады: IoT-технологии используются для автоматизации управления запасами, отслеживания товаров в реальном времени и оптимизации логистических процессов.