

Путь к выполнению планов по продажам и лояльности клиентов
Скрипты и стандарты по работе с клиентами на примере продаж недвижимости
Татьяна Аржаева
© Татьяна Аржаева, 2023
ISBN 978-5-0059-4779-6
Создано в интеллектуальной издательской системе Ridero
1. Приветствие
Как правило, каждый человек стремится сделать свою работу проще, легче. Вы – менеджеры по продажам, сотрудники кол-центра – не исключение. Однако важно, чтоб в этом стремлении не пострадали, а желательно и возросли ваши эффективность и объем продаж, удовлетворенность и лояльность ваших клиентов.
Возможно ли это? Да! Если взять себе на вооружение техники продаж и переговоров. Однако возникает следующий вопрос: как освоить их и применить очень быстро? В помощь вам – данная тетрадь. Но, конечно, это не единственный помощник. Тренинги, вебинары, книги и многое другое – также отличные помощники на этом пути.
Скрипты – это сценарии, техники переговоров, инструменты общения с клиентами и партнерами вашей компании.
Чем они отличаются от других подходов в общении?
Как раз тем, что позволяют с минимальными усилиями добиваться максимальных результатов, да еще очень приятным и желанным для клиента способом!
В чем же уникальность именно данных скриптов?
1. Они многовариантны. На один и тот же вопрос клиента или его фразу может быть несколько вариантов ответа. Хорошо бы знать от 5—10 вариантов, потому что люди – разные! Кому-то нравится, чтоб с ним соглашались, кому-то нравятся доказательства, кому-то нужно дать возможность самому принять решение. Да и вы – менеджеры по работе с клиентами, специалисты кол-центра – разные! У кого-то будет блестяще получаться первое, а у кого-то второе.
2. Представленные далее скрипты охватывают широкий спектр ситуаций, которые возникают в вашей работе. Здесь вы найдете ответы на многие свои вопросы. А если вдруг не найдете, то на основе других ситуаций и ответов вы сможете придумать свой успешный вариант! Ведь техники по продажам можно не только изучать и применять, но и создавать!

Рисунок 1. Общение с клиентом – логика и эмоции
3. Вы своей активностью в работе, на тренингах, мастер-классах, идеями и ценным практическим опытом можете внести свой вклад в разработку или доработку скриптов. Пользуйтесь этой возможностью, а если уже создаете скрипты, заготовки, то продолжайте делать это и в дальнейшем! Просите коллег, перенимайте опыт руководителей. Создавайте совместный продукт. Я же с вами делюсь своими наработками – вы можете взять их за основу для своих или включить в свои наработки.
4. Учитывают не только логическое мышление, но и эмоциональный интеллект. Одна и та же мысль может звучать по-разному (смысл, форма и подтексты – ими нужно научиться управлять). В одном случае вам могут грубо отказать, а в другом – согласиться. Всем знакома фраза, которую часто можно услышать в магазине от продавцов: «Чем вам помочь?» Смысл, мысль у данной фразы хорошие. А то, как она звучит, какие в ней скрыты эмоциональные подтексты, приводит к тому, что покупатель говорит: «Спасибо, не надо», «Помоги деньгами», «Помоги себе сам», «Припаркуй мою машину» – или просто уходит. Из чего напрашивается простой вывод: ее лучше не произносить и заменить на другую, более корректную с точки зрения эмоциональных подтекстов. Пример на рисунке 1.
Есть ли у скриптов подводные камни? Конечно!
1. Скрипты не заменят вашей находчивости и целеустремленности, умения думать и анализировать, слушать и слышать клиента и на основе этого выбирать и применять подходящий скрипт.
2. И именно потому, что есть один ответ, скрипты не дадут 100-процентной гарантии, хотя в разы повышают ваши шансы на успех. И это очень хорошо, ведь иначе бы вы стали роботом. А разве вам приятно было бы общаться с роботом, который вас не слышит, не понимает, не чувствует, не сопереживает вам и не поддерживает? Конечно, нет. Клиентам – тоже.
Отсюда следуют полезные советы:
1. Не пытайтесь заучивать скрипты, хотя это немного пригодится, особенно вначале. Старайтесь их понять, прочувствовать и прожить!
2. Применяйте их не только в работе, но и в повседневной жизни! Тогда не будет у клиента ощущения наигранности и неестественности.
3. Будьте готовы оказаться в ситуации, по которой еще не написано скрипта, и проявить находчивость! Будьте готовы оказаться в работе с таким клиентом, по отношению к которому лучше не стоит применять скриптов, и действовать по велению своего мастерства!
1.1. Условные обозначения и правила пользования книгой скриптов
Книга состоит из тематических разделов, в которых есть:
• описательно-текстовая часть;
• таблицы;
• рисунки в формате интеллект-карты, которые размещены как в данном файле, так и отдельно в приложениях, согласно нумерации.
В книге есть условные обозначения:

2. Точки контакта и конверсия
Под точками контакта в данном случае подразумевается работа с клиентом:
• через онлайн-консультант;
• через социальные сети;
• посредством деловой переписки;
• по телефону;
• в офисе;
• на экскурсии.
Однако это не все точки контакта. После продажи необходимо:
• вести клиента во время строительства его квартиры / помещения / дома;
• подписать с ним акт приема-передачи приобретенной недвижимости, минимизируя возможные вопросы и претензии к компании;
• получить от него положительные отзывы, благодарности;
• сформировать у него желание рекомендовать / «продавать» наш (а теперь уже и его) микрорайон, жилой комплекс, дом, коттеджный поселок своим друзьям, родственникам, коллегам и др.
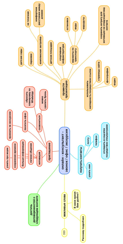
На рисунке 2 изображен наиболее длинный путь клиента. Конечно, он может быть короче. Некоторые точки контакта, например визит в офис или экскурсия, могут отсутствовать в работе с тем или иным клиентом. Кстати, в большинстве случаев сокращение пути происходит благодаря именно менеджеру отдела продаж, частично специалисту кол-центра.
У каждой точки контакта есть свои плюсы / возможности и минусы / риски, которые подробно представлены в таблице 1. Плюсы / возможности необходимо использовать в полной мере, минусы / угрозы – учитывать и устранять. Для реализации данных задач пригодятся скрипты.

Рисунок 2. Точки контакта и конверсия






Риски на этапе заключения договора, которые должен учитывать менеджер и быть готовым их отработать или подстраховаться заранее, расположив клиента к себе:
• если помещение приобретается в рассрочку, кредит, ипотеку, то есть риск неплатежеспособности клиента;
• клиент в процессе или после подписания договора может разочароваться в выбранном помещении;
• если клиент в браке, то вторая половина в последний момент может не дать согласия на покупку, поэтому нужно работать с парой;
• клиента может насторожить какой-то пункт в договоре, и он может отказаться его подписывать и покупать;
• психологическое состояние клиента (волнуется, переживает, нервничает и пр.).
По всем этим моментам у менеджера должен быть план Б минимум из нескольких вариантов действий.
Возможности, которые есть на этапе подписания договора:
• если клиент подписывает договор и доволен при этом менеджером, проектом, компанией, то он может рекомендовать их своим знакомым, коллегам, друзьям;
• после подписания договора менеджер может поздравить клиента с покупкой, сделать подарок и тем самым поднять настроение клиента, сгладить волнения и переживания;
• менеджер может сказать клиенту, что с ним приятно работать, рад с ним работать и пр., таким образом закрепив положительные впечатления о компании, проекте, себе;
• показать свою экспертность по содержанию договора, процедуре заключения договора;
• переориентировать на бо́льшую сделку;
• сделать клиента постоянным, рекомендателем.
Знание минусов и плюсов точек контакта дает вам преимущество: теперь вы можете использовать плюсы и преодолеть минусы. Как? Читайте и изучайте данные скрипты!
2.1. Инструменты увеличения конверсии
Конверсия – это количественное соотношение между точками контакта, показывающее ваше качество и мастерство работы.
Идеальная конверсия, о которой мечтают во всех компаниях и все эффективные менеджеры:
онлайн-консультант / социальные сети / письмо =
звонку =
визиту в офис =
экскурсии =
сделке =
положительным рекомендациям =
продаже другу самим клиентом.
!!!
Как же приблизиться к такому идеальному результату?
1. Для начала конверсию нужно начать считать! Понять, что есть у вас сейчас. Какие у вас текущие результаты? Необязательно ждать, когда их посчитает руководство. Считайте сами! Если, посчитав, вы понимаете, что конверсия далека от идеала, хорошего соотношения, то точно стоит заняться развитием своих навыков в переговорах, продажах.
2. Затем увидеть, где, на каких точках контакта конверсия ниже всего и больше всего; задать себе вопрос: «Что является причиной этого?»
3. Спросить себя: «Где, в какой точке увеличение конверсии скажется наилучшим / максимальным образом на увеличении конверсии и в других точках?»
4. Начать работать над увеличением конверсии в этой точке.
5. Достигнув существенных результатов, начать работу над увеличением конверсии и в других точках контактов с клиентом.
В процессе выполнения этого нехитрого упражнения вы научитесь управлять своей конверсией и управлять своими продажами!
Конверсия – это помощь менеджера по продажам клиенту в переходе на следующую точку контакта, ступеньку развития отношений с компаний, этап реализации своей потребности.
!!!
Зачем клиенту нужно перейти на следующую точку контакта? Потому что это может быть для него:

Рисунок 3. Инструменты увеличения конверсии
«онлайн-консультант / социальные сети / письмо – звонок /
визит в офис / экскурсия»
• выгодно и полезно (В чем заключается его выгода и польза на следующем шаге?);
• интересно (Что еще он может узнать на следующем шаге?);
• безопасно (Какую информацию, какие ответы на свои вопросы, сомнения он еще получит?).
Для повышения конверсии важно в конце любого разговора с клиентом достигать конкретных договоренностей о следующем контакте: время, тема, место.
Темы договоренностей с клиентом (примеры):
• об обмене контактами;
• о показе, следующей встрече, звонке;
• об участии в экскурсии;
• отправке презентационной информации и созвоне, обратной связи от него или от вас;
• о дополнительной консультации, сообщении результатов расчетов, согласований, предоставлении информации на его вопросы;
• подборке вариантов ипотеки, квартиры, помещения;
• оповещениях об акциях, праздниках, актуальных новостях;
• об оформлении заявки на кредитное решение;
• отправке документов для кредитного решения, кредитного договора и созвоне, обратной связи;
• о встрече с кредитным специалистом;
• бронировании квартиры, помещения;
• детальном обсуждении условий сделки;
• пакетах документов и их подготовке, предоставлении;
• времени сделки, подписании договора и пр.

Рисунок 4. Инструменты увеличения
конверсии «звонок – визит в офис»

Рисунок 5. Инструменты увеличения
конверсии «звонок / визит в офис – экскурсия»

Рисунок 6. Инструменты увеличения
конверсии «визит в офис – сделка»

Рисунок 7. Инструменты увеличения
конверсии «экскурсия – сделка»

Рисунок 8. Инструменты ведения клиента
от заключения договора до подписания акта
о приеме-передаче квартиры

Рисунок 9. Получение рекомендаций
Принтер. При помощи следующих фраз можно побудить клиента перейти на следующую точку контакта:
– Я услышала и записала / запомнил (если у вас хорошая помять) ваши основные пожелания. Предлагаю для того, чтоб лучше познакомиться с нашей компанией и микрорайоном / жилым комплексом / проектом, убедиться во всем лично / созвониться/ встретиться / приехать на экскурсию. В какое время вам было бы удобней это сделать?
– Как вы смотрите на то, чтобы встретиться лично с менеджером нашего агентства / компании для того, чтоб наиболее полно обговорить условия сотрудничества / детали / преимущества / познакомиться с проектом?
– Для того чтобы сделать качественный подбор квартиры / помещения / дома / офиса для вас, предлагаю встретиться и обсудить все более детально / посетить экскурсию. В какой день мы могли бы с вами встретиться / съездить на экскурсию?
– Согласитесь, что лучше один раз увидеть, чем сто раз услышать. Вы могли бы приехать в ближайшее время к нам в офис или на экскурсию?
– Я понимаю, что сложно найти время, но все же приглашаю приехать к нам в гости, чтоб объективно взвесить за и против. Сможете на этой неделе? / Получится у вас в ближайшие дни / на этой неделе?
– В какое время вы можете приехать к нам на экскурсию / подписание договора?
– Возможно, вам будет удобно, если я информацию, которую мы сейчас обсудили, продублирую вам в письме? Хорошо, договорились, в течение часа все подготовлю и вышлю вам. Я могу вам завтра позвонить и уточнить, получили ли письмо. Вам будет удобно?
– Поскольку вы спросили о процедуре заключения договора, то я могу вам отправить проект договора. Это ни к чему вас не обязывает. Просто вы можете посмотреть договор, задать вопросы, если они возникнут.
– Вы будете не против (этот тот случай-исключение, когда частицу «не» использовать можно, хоть и осторожно), если я вам на следующей неделе позвоню и уточню, как у вас прошло обсуждение вариантов квартир с семьей? Возможно, у ваших близких появятся дополнительные вопросы и я смогу на них ответить. В четверг / пятницу / понедельник, хорошо?
– Так как вы хотите еще подумать, посоветоваться с семьей, а это займет некоторое время, я бы хотела, с вашего позволения, информировать вас об акциях, которые у нас проходят. Мне бы не хотелось, чтобы вы упустили выгодное акционное предложение. Вам будет удобно получать информацию на почту, по WhatsApp или по телефону?
2.2. Сервис и забота о клиенте
Сервис – это два важных умения:
1) умение решать проблемы, вопросы клиента по мере их возникновения;
2) умение предупреждать появление проблем, вопросов клиента, решая их заранее.
Чтобы эффективно действовать в первом случае, нужно научиться замечать проблемы и вопросы, внимательно слушать клиента.
Чтобы эффективно действовать во втором случае, нужно очень хорошо знать клиента, свой продукт, свою компанию и разбираться в людях.
Чего хотят клиенты от менеджера? Как проявить сервисное отношение к клиенту на тех или иных точках контакта?

Рисунок 10. Каким должен быть менеджер по продажам?
Примечание: позитивное мышление – это умение видеть возможности, а не смотреть на мир через розовые очки (хотя иногда это не плохо).

Рисунок 11. Забота о клиенте во время общения с ним посредством онлайн-консультанта

Рисунок 12. Забота о клиенте на этапе общения с кол-центром во время звонка
!!!
Например, клиент сообщает, что у него всего 2 миллиона рублей на покупку квартиры – двухкомнатной.
* Какие возможности есть у этого клиента с этой суммой денег?
* Взять ипотеку, исходя из принципа «большая часть денег уже собрана, осталось дело за малым»?
* Может быть, купить квартиру в рассрочку?
* Взять самую большую однокомнатную или студию, руководствуясь принципом «лучше синица в руках, чем журавль в небе»?
!!!
1. Ответьте на вопрос о таких качествах продающего специалиста, как доброжелательность, внимательность, заботливость, лояльность: в чем они проявляются? В каких действиях менеджера?
2. Ответьте на вопрос о таком качестве, как компетентность: в каких знаниях и каких способах их демонстрации это проявляется?
Проявление заботы о клиенте – настоящее искусство. Если сделать меньше, чем ожидает клиент, то у него как минимум возникнет чувство легкого разочарования. Если сделать слишком много, то у клиента может возникнуть чувство давления, что ему «втюхивают», «навязывают». Поэтому помните о двух важных правилах хорошего сервиса и заботы о клиенте:
1) заботы о клиенте много не бывает,
2) не стоит догонять клиента и в 1 минуту ему выдавать все. Гораздо лучше, когда он каждую минуту, на протяжении всего вашего взаимодействия чувствует ваши внимание и поддержку.
Пример того, как можно проявить заботу на этапе звонка:
– Вам будет к нам удобней приехать на личном или общественном транспорте?
Вариант 1. На личном… – Давайте я вас сориентирую по местам для парковки.
Вариант 2. На городском… – Давайте я вас сориентирую по маршрутам. Вы откуда к нам будете выезжать? / Вы выезжать будете с какого адреса / с какой остановки?
Продолжение для вариантов 1, 2:
– Запишите, пожалуйста, мой телефон, или, если так будет удобней, я могу вам его сбросить по СМС. В случае вопросов обязательно мне позвоните.
– Кстати, очень хорошо, что вы едете к нам сейчас/ сегодня / завтра / на этой неделе. У нас как раз есть / действуют интересные варианты квартир / выгодная акция и пр.

Рисунок 13. Забота о клиенте во время его звонка

Рисунок 14. Забота о клиенте во время его визита в офис

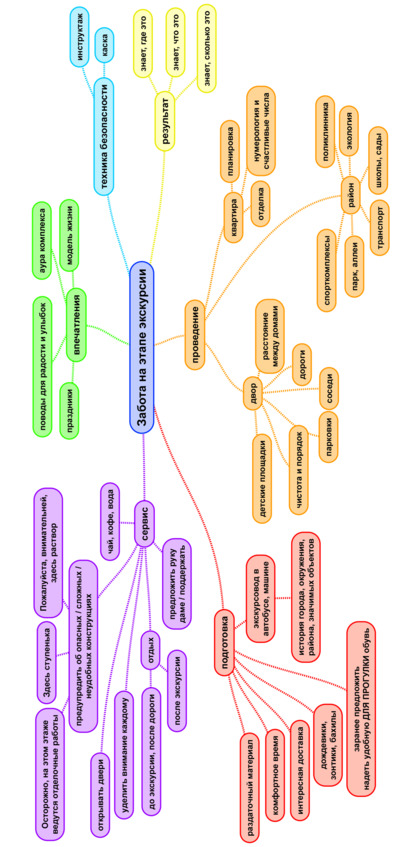
Рисунок 15. Забота о клиенте на этапе экскурсии

Рисунок 16. Забота о клиенте на этапе заключения договора

Рисунок 17. Забота о клиенте на этапе подписания акта приема-передачи
Предупреждение об опасных / сложных / неудобных конструкциях может выглядеть так:
– (Имя), здесь ступенька.
– (Имя), пожалуйста, внимательней, здесь раствор.
– (Имя), осторожно, на этом этаже ведутся отделочные работы.
Заботу на этом этапе заключения договора можно проявить по-разному. Например, когда клиент начинает знакомиться с договором, стоит акцентировать его внимание на пунктах, на которых обычно возникают вопросы: «Обратите внимание на этот пункт, обычно он вызывает вопросы». Делать это нужно в отношении тех пунктов, по которым у вас есть отличные ответы.
2.3. Стиль общения менеджера с клиентом

Рисунок 18. Стиль общения менеджера с клиентом
Стиль общения менеджера с клиентом очень важен. Его задачи:
* вызвать доверие;
* расположить покупателя к себе;
* настроить на конструктивный лад и поиск решения.
В переговорах имеют значение:
* улыбка, которая ничего вам не стоит, но высоко ценится клиентом. Доброжелательный голос с улыбкой создает у клиента ощущение, что к нему внимательны; он чувствует себя важным и понимает, что обратился в солидную компанию, где сотрудники умеют себя вести, себя подать;
* сомнения, жалобы и претензии клиентов стоит воспринимать как возможность к развитию вас, компании. Кроме того, это знак, что клиент верит в вас и надеется на вас, ждет от вас ответа и решения, ведь иначе бы он о своих проблемах вам ничего не сказал. Такими своими действиями он показывает, что доверяет вам. Высоко цените его доверие!
* Ни один из вопросов клиента не должен остаться без внимания. В случае если вы не знаете ответа, сообщите клиенту следующее: «Я обязательно в течение часа / дня уточню подробную информацию по вашему вопросу и перезвоню / напишу вам»;
* в случае просьбы клиента, которой вы не сможете удовлетворить, начинайте свой ответ со слов: «К сожалению, … / Прошу прощения, что…» и пр. Старайтесь не использовать при этом категоричного слова «нет» или фраз типа «Нет, не можем»;
* если клиент задает провокационные вопросы, то не стоит с клиентом спорить, объяснять, доказывать. Просто скажите: «Это интересный вопрос. Спасибо вам за него». Затем просто ответьте на него;
* покупка недвижимости для многих людей – вопрос серьезный. Многие из них долго копили, возможно заняли в долг. Кто-то берет ипотеку, и не на один год, а на десятилетия. А кто-то по-серьезному ведет серьезный бизнес и будет оценивать вас лично и вашу компанию как профессионалов. Поэтому для покупателей очень важны ваше внимание и чувство безопасности, которое они могут испытать, общаясь с вами. Потребность в этом у покупателей жилой недвижимости невероятно высока!