

Все науки. №5, 2023
Международный научный журнал
Авторы: Алиев Ибратжон Хатамович, Каримов Боходир Хошимович, Кулдашов Оббозжон Хокимович, Комилов Абдуллажон Одилжонович, Жумаев Жавохир Абдурасулович, Кучкоров Ахлиддин Мирзохидович, Хайитов Саиджон Бахтиёржонович, Хайитова Мафтуна Рахматиллаевна, Хайитов Саиджон Бахтиёрович, Обидов Фозилжон Орипович, Усмонова Шахло Норкозиевна
Главный редактор Ибратжон Хатамович Алиев
Иллюстратор Ибратжон Хатамович Алиев
Иллюстратор Оббозжон Хокимович Кулдашов
Иллюстратор Султонали Мукарамович Абдурахмонов
Дизайнер обложки Ибратжон Хатамович Алиев
Дизайнер обложки Раънохон Мукарамовна Алиева
И. О. Научного руководителя Султонали Мукарамович Абдурахмонов
Экономический руководитель Фаррух Муроджонович Шарофутдинов
Экономический консультант Ботирали Рустамович Жалолов
Корректор Гульноза Мухтаровна Собирова
Корректор Абдурасул Абдусолиевич Эргашев
Корректор Екатерина Александровна Вавилова
© Ибратжон Хатамович Алиев, 2023
© Боходир Хошимович Каримов, 2023
© Оббозжон Хокимович Кулдашов, 2023
© Абдуллажон Одилжонович Комилов, 2023
© Жавохир Абдурасулович Жумаев, 2023
© Ахлиддин Мирзохидович Кучкоров, 2023
© Саиджон Бахтиёржонович Хайитов, 2023
© Мафтуна Рахматиллаевна Хайитова, 2023
© Саиджон Бахтиёрович Хайитов, 2023
© Фозилжон Орипович Обидов, 2023
© Шахло Норкозиевна Усмонова, 2023
© Ибратжон Хатамович Алиев, иллюстрации, 2023
© Оббозжон Хокимович Кулдашов, иллюстрации, 2023
© Султонали Мукарамович Абдурахмонов, иллюстрации, 2023
ISBN 978-5-0060-4677-1 (т. 5)
ISBN 978-5-0059-5898-3
Создано в интеллектуальной издательской системе Ridero
ФИЗИКО-МАТЕМАТИЧЕСКИЕ НАУКИ
КОНСТРУКЦИЯ И ОСОБЕННОСТИ ПРОЦЕССА СОЗДАНИЯ ГЕЛИЕВОГО ЛАЗЕРА
УДК 621.373.8
Алиев Ибратжон Хатамович
Студент 3 курса факультета математики-информатики Ферганского государственного университета
Ферганский государственный университет, Фергана, Узбекистан
Аннотация. Изготовление большого количества устройств самого различного характера сводиться к возможности взаимодействия современной техники с самыми различными типами материалов, в том числе и тугоплавкими. По этой причине, с целью создания устройства трёхмерного принтера способного воздействовать на вольфрам, кварц и некоторые другие материалы, путём регулирования силы плавящего элемента и была разработана конструкция гелиевого ультрафиолетового лазера.
Ключевые слова: лазер, гелий, ультрафиолет, вольфрам, трёхмерных принтер, конструкция, устройство.
Annotation. The manufacture of a large number of devices of a very different nature is reduced to the possibility of interaction of modern technology with a variety of types of materials, including refractory ones. For this reason, in order to create a three-dimensional printer device capable of acting on tungsten, quartz and some other materials, by regulating the strength of the melting element, the design of a helium ultraviolet laser was developed.
Keywords: laser, helium, ultraviolet, tungsten, three-dimensional printer, design, device.
Устройство лазера представляет собой стеклянную колбу цилиндрической формы с установленным диаметром и внутренним подобным относительно радиуса делением. Толщина такой колбы выбрана специально, для решения проблемы разгерметизации конструкции. В такой колбе, во внешней части введён гелий, а также по обе стороны установлены катушки, одна из коих представляет катод прямого накала, а вторая – анод. Благодаря тому, что катод начинает нагреваться, то между ним и анодом начинает возникать плотность тока, определяемая по (1) и из которой можно вычислить от значения температуры кинетическую энергию молекул катода (2), а уже после и скорость молекул (3), откуда в свою очередь вычисляется из значения определённой плотности тока заряд (4).




Далее из, приведённых вычислений, можно определить и напряжение, то есть кинетическую энергию долетающих до анода зарядов, откуда проявляется их напряжение (5), а поскольку известно значение плотности тока в самом катоде (6), то в зависимости от соотношения этой плотности тока и плотности вылетающего заряда можно найти процент выхода зарядов из катода (7) или своего рода катодную эффективность.



После того, как заряды с установленной энергией, при заданном напряжении вылетают из катода, они начинают воздействовать на находящийся между электродами гелий, который начинает возбуждаться и переходить на следующий энергетический уровень и после спуска с него, что занимает микросекунды, начинает испускать фотоны ультрафиолетового света. Вокруг внешней части колбы находиться отражающая фольга, которая отражает все эти разнонаправленные лучи и сводит их к единой точке. К тому же зеркала или та же фольга находиться на концах сторон этой трубки, что ещё более увеличивает эффект.
Затем отражённые ультрафиолетовые лучи начинают двигаться в сторону центральной части, но эта центральная часть должна быть изготовлена из кварцевого стекла, который в отличие от обычного проводит ультрафиолет. А в центральной колбе также присутствует гелий с той же энергией возбуждения, что приводит к тому, что гелий поглощает налетевшие на него фотоны и выпускает в удвоенном количестве.
С одной стороны центральной части конструкции находиться также отражающее зеркало, а с другой – кварцевое стекло, которое и выпускает поток концентрированных ультрафиолетовых фотонов с большой энергией. Таким образов генерируя поток с энергией не менее 28—30 Вт, которую можно концентрировать в достаточно малых площадях используя для этого мощные линзы и воздействуя на необходимый объект. Для сравнения, при использовании линзы с возможностью увеличения в 5,5—6 тысяч раз и уменьшении площади пучка до 1 мкм, температура вольфрама достигает 4,5 тысяч градусов, что в разы больше температуры его плавления. Благодаря этому можно создать конструкцию подобного рода трёхмерного принтера, который с большой точностью будет воздействовать на материал, вызывая его плавление в определённой точке с точностью до микрометра и послойно вызывая формирование необходимой детали любого масштаба с достаточно большой прочностью!
Использованная литература
1. Баграмов, Р. Лазеры в стоматологии, челюстно-лицевой и реконструктивно-пластической хирургии / Р. Баграмов, М. Александров, Ю. Сергеев. – М.: Техносфера, 2010. – 608 c.
2. Бертолотти, М. История лазера. Научное издание / М. Бертолотти. – М.: Интеллект, 2015. – 336 c.
3. Богданов, А. Д. Гироскопы на лазерах / А. Д. Богданов. – М.: Воениздат, 1975. – 731 c.
4. Васильев, Г. М. Кинетические и транспортные процессы в молекулярных газовых лазерах / Г. М. Васильев, С. А. Жданок. – М.: Беларуская Навука, 2010. – 206 c.
5. Гамалея, Н. Ф. Лазеры в эксперименте и клинике / Н. Ф. Гамалея. – Л.: Медицина, 2013. – 232 c.
6. Застрогин, Ю. Ф. Контроль параметров движения с использованием лазеров. Методы и средства: моногр. / Ю. Ф. Застрогин. – Л.: Машиностроение, 1981. – 176 c.
7. Зуев, В. Е. Лазер-метеоролог / В. Е. Зуев. – М.: Гидрометеоиздат, 2001. – 180 c.
8. Индуцируемые лазером химические процессы. – М.: Мир, 1984. – 312 c.
9. Лазеро- и светолечение. Том 1. Сосудистые нарушения. Гиперпигментация. Рубцы. Кожные болезни. Эпиляция (+ DVD-ROM). – М.: Рид Элсивер, 2010. – 188 c.
10. Лазеро- и светолечение. Том 2. Омоложение кожи. Лазерная шлифовка. Лазерная терапия у пациентов с темной кожей. Лечение целлюлита (+ DVD-ROM). – М.: Рид Элсивер, 2010. – 152 c.
11. Лазеры в авиации. – М.: Воениздат, 1982. – 160 c.
12. Лазеры в эндоскопии / Н. Е. Чернеховская и др. – М.: МЕДпресс-информ, 2011. – 144 c.
13. Лазеры. – М.: Издательство иностранной литературы, 1996. – 472 c.
14. Мэйтленд, А. Введение в физику лазеров / А. Мэйтленд, М. Данн. – Москва: Мир, 1978. – 598 c.
15. Насретдинов, Алексей Вуайеризм и боевые лазеры / Алексей Насретдинов. – М.: Бослен, 2007. – 128 c.
16. Очкин, В. Н. Волноводные газовые лазеры / В. Н. Очкин. – М.: Знание, 1988. – 282 c.
ТЕХНОЛОГИЯ СОЗДАНИЯ ДОЗИМЕТРА ПРИ ПОМОЩИ ARDUINO
УДК 551.521
Каримов Боходир Хошимович
Кандидат физико-математических наук, доцент кафедры «Технологического образования» физико-технического факультета Ферганского государственного университета
Ферганский государственный университет, Фергана, Узбекистан
Аннотация. Радиация во всех её проявлениях является неотъемлемой частью всей ядерной промышленности, наряду с прочими её действиями на ускорителях заряженных частиц, а также в повседневной жизни, при учёте общей фоновой радиации, либо при поиске радиоактивных ископаемых, коих достаточно много. И при этом важно масштабирование этого процесса с использованием большего количества оборудований, однако, для достижения поставленных целей, необходимо организовывать благоприятную почву в лице более доступных дозиметров, как примера одного из типов оборудования на основе плат Arduino.
Ключевые слова: радиация, дозиметр, Arduino, определение, радиоактивный фон, определение и констатация данных измерительных приборов, измерительные приборы.
Annotation. Radiation in all its manifestations is an integral part of the entire nuclear industry, along with its other actions on charged particle accelerators, as well as in everyday life, when taking into account the general background radiation, or when searching for radioactive fossils, of which there are quite a lot. And at the same time, it is important to scale this process using more equipment, however, in order to achieve these goals, it is necessary to organize a favorable ground in the face of more affordable dosimeters, as an example of one of the types of equipment based on Arduino boards.
Keywords: radiation, dosimeter, Arduino, determination, radioactive background, determination and statement of measuring instrument data, measuring instruments.
Как известно, существует несколько типов излучения: альфа, бета и гамма, которые в природе почти всегда встречаются вместе. И можно создавать конструкции счётчиков для каждого типа излучения, по сему в настоящей модели будет рассмотрен тип дозиметра на определение бета-излучения. Для этого будет использован малый бета-счётчик Гейгера со слюдяным окном, откуда проходят все типы радиоактивного излучения. После этого, создаётся специальная печатная плата на основе Arduino Pro Mini и OLED-дисплея 128 на 32 пикселя, а также под модулем установлен аккумулятор заряда TP4056. Под самой же платой расположен повышающий модуль MT3608, для повышения напряжения от аккумулятора до 5 В. После печати платы настало время использования специальной библиотеки, типов коих было достаточно.
У одного из протестированных библиотек можно было наблюдать заторможенность в работе, у прочих невнятные показатели на малом дисплее и т.д., в результате такой выборки был определён результирующий тип библиотеки GyverOLED и GyverButton, работающие на частоте 80 кГц. Когда схема была собрана были произведены экспериментальные запуски, однако, они показали, что повышающий модуль привёл к быстрому перегоранию большого количества деталей, в том числе и самой платы Arduino, из-за чего пришлось его заменить на автогенератор со стабильным напряжением с дросселем и двумя обмотками – поверхностной на 3 витка и понижающий на 5 витков. Также для заземления применён транзистор МПМ типа 13003 или КТ815.

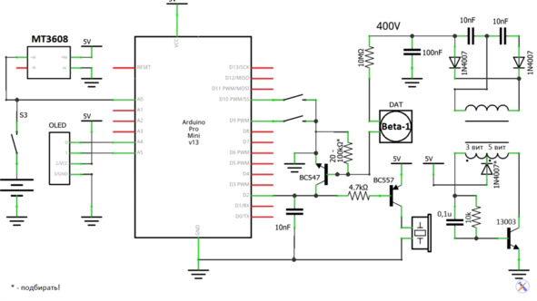
Рис. 1. Схема устройства дозиметра на Arduino Pro Mini
В результате схема устройства выглядела как на Рис. 1., при этом данные резистора (отмечен звёздочкой) пришлось подбирать для увеличения точности устройства, что можно было видеть при подключении к осциллографу, для малой точности достаточно использование резистора на 100 кОм. А диод (также отмеченный звёздочкой) необходим для падения входного напряжения для автотрансформатора, поскольку в зависимости от входного напряжения получается и выходящее, значение коего должно составлять повышение порядка 350—400 В.
Далее был создан корпус, подходящий под все необходимые детали на 3D-принтере с отсеками для аккумулятора, бузер или динамик, выходящий на лицевую панель, сама лицевая панель, кнопки, сама плата и прочее. Наконец, устройство было включено и протестировано.
На дисплее выходили данные о загрузки значений (слева о достижении предельной точности), само значение радиации, под ним единица измерения – мкР/ч, далее рядом режим – альфа, бета, гамма, альфа + бета, бета + гамма, альфа + гамма или альфа + бета + гамма. Также рядом был значок радиации, говорящий о прилёте заряженной частицы того или иного типа и рядом – уровень заряда аккумулятора.
Для управления организованы 2 кнопки. Нажатие первого из них приводит к выведение на дисплей значения дозы полученной радиации с момента включения дозиметра. Повторное нажатие возвращает на главный экран. Долгое нажатие первой кнопки приводит к сбросу показаний и повтору анализа, что приводит к обнулению «индикатора готовности», что был слева на главной панели. Двойное нажатие меняет единицу измерения на мкЗв/ч, также при этом показание дозы тоже будет в этих единицах.
Нижняя же кнопка при единичном нажатии показывает максимальную дозу полученной радиации. При двойном же нажатии, начинается режим ежесекундного поиска, однако, эти значения обладают малой точностью, однако, этот режим хорошо сигнализирует о наличии каких-либо источников радиации, даже с сравнительно малым излучением. Кроме того, стоит сказать, что при повышенном радиационном фоне точность может упасть, однако скорость подсчёта резко возрастает для более быстрой сигнализации для пользователя.
Тестирование устройство было также протестировано с использованием уранового стекла и профессиональными датчиками, данные коих при измерениях практически совпали и разность в значениях были не больше сотых долях мР/ч. Также были использованы некоторые прочие источники, при тестировании коих, данные вновь совпадали.
В результате, было создано устройство, позволяющее определять с достаточной для практического использования точностью уровень радиационного фона с использованием Arduino.
Использованная литература
1. Гисто-гематические барьеры и ионизирующая радиация: моногр.. – М.: Издательство Академии Наук СССР, 2013. – 216 c.
2. Диэлектрики и радиация. В 4 книгах. Книга 1. Радиационная электропроводность / Н. С. Костюков и др. – Л.: Наука, 2012. – 256 c.
3. Диэлектрики и радиация. В 4 книгах. Книга 3. Механическая и электрическая прочность и изменение структуры при облучении / Н. С. Костюков и др. – Л.: Наука, 2015. – 256 c.
4. Диэлектрики и радиация. В 8 книгах. Книга 7. Влияние трансмутантов на свойства керамических диэлектриков: моногр. / Н. С. Костюков и др. – Л.: Наука, 2015. – 280 c.
5. Егоров, А. П. Кроветворение и ионизирующая радиация: моногр. / А. П. Егоров, В. В. Бочкарев. – М.: Государственное издательство медицинской литературы, 2012. – 256 c.
6. Ли, Д. Е. Действие радиации на живые клетки / Д. Е. Ли. – М.: Государственное издательство литературы по атомной науке и технике Государственного комитета Совета Министров СССР по использованию атомной энергии, 2014. – 288 c.
7. Ливанов, М. Н. Некоторые проблемы действия ионизирующей радиации на нервную систему: моногр. / М. Н. Ливанов. – М.: Государственное издательство медицинской литературы, 2013. – 196 c.
8. Надарейшвили, К. Ш. Вопросы влияния ионизирующей радиации на сердечно-сосудистую систему / К. Ш. Надарейшвили. – М.: Мецниереба, 2011. – 300 c.
9. Николай, Дайнеко und Сергей Тимофеев Радиация и лекарственные растения / Николай Дайнеко und Сергей Тимофеев. – М.: LAP Lambert Academic Publishing, 2014. – 156 c.
10. Побединский, М. Н. Методика обследования функции половых желез у женщин, работающих с источниками ионизирующей радиации / М. Н. Побединский. – М.: Государственное издательство медицинской литературы, 2014. – 28 c.
11. Смирнова, О. А. Радиация и организм млекопитающих. Модельный подход: моногр. / О. А. Смирнова. – М.: НИЦ «Регулярная и хаотическая динамика», Институт компьютерных исследований, 2010. – 224 c.
12. Тельдеши, Ю. Радиация – угроза или надежда / Ю. Тельдеши, М. Кенда. – М.: Мир, 2011. – 415 c.
13. Холл, Дж. Радиация и жизнь / Дж. Холл. – Л.: Медицина, 2014. – 256 c.
14. Шляхов, В. Исследование баланса длинноволновой радиации в тропосфере: моногр. / В. Шляхов. – М.: Гидрометеорологическое издательство, 2014. – 82 c.
15. Шубик, В. М. Жизнь с радиацией. Книга 1. Мирный атом: польза – вред: моногр. / В. М. Шубик. – М.: СИНТЕГ, 2011. – 212 c.
ТЕХНИЧЕСКИЕ НАУКИ
ДАТЧИК АВАРИЙНОЙ СИГНАЛИЗАЦИИ ДЛЯ ОБЪЕКТОВ ГЕОТЕРМАЛЬНОЙ ЭНЕРГЕТИКИ
УДК 620.97
Кулдашов Оббозжон Хокимович
Доктор физико-математических наук, профессор Научно-исследовательского института «Физики полупроводников и микроэлектроники» при Национальном Университете Узбекистана
Научно-исследовательский институт «Физики полупроводников и микроэлектроники» при Национальном Университете Узбекистана
Комилов Абдуллажон Одилжонович
Ассистент Ферганского филиала Ташкентского Университета Информационных Технологий
Ферганский филиал Ташкентского Университета Информационных Технологий
Жумаев Жавохир Абдурасулович
Студент 2 курса напряления 13.03.02 «Электроэнергетика и электротехника» Ташкентского филиала Московского Энергетического Института
Ташкентский филиал Московского Энергетического Института
Аннотация. За последние десятилетия в мире возрос интерес к альтернативным источникам возобновляемой в природе энергии: солнечной, геотермальной, ветровой и др. Надо отметить, что этот интерес вызван не только из-за ежегодного роста цен на традиционные виды топлива (нефть, уголь, газ) и прогнозных данных по истощению в обозримом будущем их запасов. Он вызван также необходимостью решения вопросов защиты окружающей среды от загрязнения и возможных техногенных катастроф. По этим причинам во многих странах мира ориентируются на рациональное сочетание традиционных источников энергии с возобновляемыми. При этом среди возобновляемых источников энергии глубинное тепло Земли занимает не последнее место. Достаточно назвать такие страны, как Исландия, Филиппины, Новая Зеландия, Индонезия, США, Италия и др., где имеются колоссальные тепловые ресурсы, залегающие в сравнительно неглубоких пластах земной коры.
Ключевые слова: датчики, аварийная сигнализация, геотермальная энергетика, альтернативные источники возобновляемой и природной энергии.
Annotation. Over the past decades, there has been an increased interest in alternative sources of renewable energy in nature: solar, geothermal, wind, etc. It should be noted that this interest is caused not only because of the annual increase in prices for traditional fuels (oil, coal, gas) and forecast data on the depletion of their reserves in the foreseeable future. It is also caused by the need to address issues of environmental protection from pollution and possible man-made disasters. For these reasons, many countries around the world are focused on a rational combination of traditional energy sources with renewable ones. At the same time, among renewable energy sources, the deep heat of the Earth occupies not the last place. It is enough to name countries such as Iceland, the Philippines, New Zealand, Indonesia, the USA, Italy, etc., where there are enormous thermal resources lying in relatively shallow layers of the earth’s crust.
Keywords: sensors, alarm system, geothermal energy, alternative sources of renewable and natural energy.
На сегодняшний день в Узбекистане активно развивается геотермальная энергетика. На территории Узбекистана прогнозные геотермальные ресурсы на доступных глубинах (до 5—6 км) в 4—6 раз превышают ресурсы углеводородов. Главными потребителями геотермальные ресурсы на ближайшую и отдаленную перспективу в Узбекистане, несомненно, будут теплоснабжение и, в значительно меньшей мере, выработка электроэнергии.
Однако геотермальная энергия не лишена недостатков, как известно на геотермальных скважинах выделяются опасные газы, в связи с этим контроль этих газов, актуален для освоения и поиска новых источников геотермальных вод. При использовании этих вод в оборудовании геотермальных систем наблюдаются отложения, в основном, малорастворимой соли СаСО3, в связи с этим контроль газового состава, актуален для их освоения и поиска новых источников геотермальных вод [6—7].
В зависимости от условий формирования, а также химического и газового состава геотермальные воды разделяют на углекислые, сероводородные, азотные, сероводородно-углекислые, азотно-углекислые, метановые и азотно-метановые. Геотермальные воды Ферганской долины относят к метановым.
Наличие на территории Узбекистана большого потенциала ресурсов гидротермальных месторождений с газовым фактором требует разработки новых технических и технологических решений для их эффективного использования.
Воздействие геотермальных газов, главным образом, метана, может происходить на рабочих местах во время аварийных выбросов геотермальной жидкости и работ по техническому обслуживанию в замкнутом пространстве, например, внутри трубопроводов, турбин и конденсаторов. Серьёзность риска воздействия метана может варьироваться в зависимости от местоположения объекта и свойств разрабатываемого пласта.
Если существует возможность того, что работники подвергнутся воздействию метана в опасной концентрации, следует установка систем контроля концентрации метана и аварийной сигнализации на объектах геотермальной энергетики.
В газовом составе геотермальных вод преобладает метан СН4, СО2, N2 и Н2S. Расчет коэффициентов поглощения газов, попадающих в область ИК- излучения, проводился на основе спектроскопической информации базы HITRAN—2008, длина волны при максимальном поглощении инфракрасного излучения метаном составляла 3.4 мкм [10—11].
Принцип действия датчика аварийной сигнализации для объектов геотермальной энергетики заключается в следующим: газовую камеру облучают с помощью двух инфракрасных светодиодов, излучающих две разные длины волн, одна из которых соответствует максимальному поглощению метана (F0λ1 = 3,4 мкм), а другая слабой (F0λ2 = 3,2 мкм).
Газовую камеру облучают двумя потоками излучения F0λ1 и F0λ2 на опорной и измерительной λ2 длинах волн соответственно. Прошедшие через газовую камеру потоки излучения будут равны соответственно:


где: F0λ1 и F0λ2 – падающие на газовую камеру потоки излучения на длинах волн и соответственно.
где: F0λ1 и F0λ2 – потоки излучения после прохождения через газовую камеру на длинах волн и соответственно: с1 – концентрация смеси газообразных веществ; L – длина оптического пути, т.е. длина газовой камеры; c2 – концентрация определяемого газообразного вещества;