

All sciences. №6, 2022
International Scientific Journal
Authors: Aliyev Ibratjon Xatamovich, Muxammadiyev Muzaffar Auliyaxonovich, Dodobayev Yusubjon Tadjibayevich, Abduraxmonov Sultonali Mukaramovich, Yuldashev Muminjon Shavkatjonovich, Karimov Sherzod Boxodirovich, Xoshimovich Boxodir, Jalolov Botirali Rustamovich, Ergashev Sirojiddin Fayozovich, Yusupova Dilfuza Aminovna, Xamroqulov Azamjon Rakupjanovich, Matkarimov Xojiakbar Nematjanovich, Tadjibayev Abror Qaxxorovich, Ergashev Dilshod Maxmudovich, Jumaboyev Abdumannob Abdurasulovich, Toshov Javohir Buriyevich, Maraimova Muqaddas G'ofurovna, Ismoilova Ezozxon Musajonovna, o'g'li Farruh Po'latjon, o'g'li Mirjalol G'ulomjon, Odamov Umarboy Omanovich, Salomov Uktam Rahimovich, Yusupov Sardorbek Ma'rifovich, Remennoy Vladimir, Obidov Foziljon Oripovich, Karimova Dilorom Shavkatovna, Usmonov Shukurullo Yulbarsovich, Tairov Muxammad Sutonaliyevich, Xaliqov Adumalik Abduvahobovich, Saitov Shavkat Samiddinovich, Mamatov Olmoson Muxammadovidovich, o'g'li Bobirjon Eldor, Yuldoshaliyev Dilshod Quldoshaliyevich, Otajonov Salim Madraximovich, Usmonov Yakub Usmonovich, Axmedov Tursun Axmedovich, o'g'li Ro'zimatjon Anvarjon, Qo'chqorova Dilnoza Toptiyevna, Yusupova Anora Karimovna, Kukiyeva Sayyora Saidakbarovna, Sharofutdinov Farruh Murodonovich, Abduraxmonov Farhad Mamirovich, Xamidov Erkin Ibragimovich, Yusualiyev Jaxongir Valiserovich, Xasanova Zulfiya To'lanjonovna, Yadgarov Baxtiyor Sultanbayevich, Axmadjonov Alimardon Erkinovich, Borotov Alisher Xamidovich, Vavilova Ekaterina Aleksandrovna, G'ourov Oqiljon Axmedovich, qizi Mohigul Rahimjon, Qo'chqarov Akmaljon Axmadaliyevich, o'g'li Zafarjon Obidjon
Editor-in-chief, responsible for the issue of the journal, CEO of OOO "Electron Laboratory" and President of the Scientific School "Electron" Ibratjon Xatamovich Aliyev
Editor, Candidate of Physical and Mathematical Sciences, Associate Professor of the Department of "Technological Education" of the Faculty of Physics and Technology of Fergana State University, Scientific Director of OOO "Electron Laboratory", Academician of the Scientific School "Electron" Boxodir Xoshimovich Karimov
Editor, candidate in Economics, Director of the Malaysian investor company Clipper Energy Comp. and Clipper Associates Corp., Economic Consultant of OOO "Electron Laboratory", Economic Professor of the Scientific School "Electron" Botirali Rustamovich Jalolov
Editor, candidate in the field of economic sciences, Economic Head of OOO "Electron Laboratory", Chief Scientific Secretary of the Scientific School "Electron" Farruh Murodjonovich Sharofutdinov
Editor, Doctor of Technical Sciences, Professor of the Scientific Research Institute "Physics of Semiconductors and Microelectronics" at the National University of the Republic of Uzbekistan Obbozjon Xokimovich Qo'ldoshev
Editor, Senior Researcher, Head of the Accelerator Center at the Research Institute "Physics of Semiconductors and Microelectronics" at the National University of the Republic of Uzbekistan Rinad Fuadovich Rumi
Editor, Doctor of Physical and Mathematical Sciences, Professor and Chief Researcher of the Institute of Nuclear Physics of the Republic of Uzbekistan Sergey Viktorovich Artyomov
Editor, Doctor of Technical Sciences, Professor and Rector of the Fergana Polytechnic Institute Uktam Rahimovich Salomov
Editor, Doctor of Technical Sciences, Professor of the Department of "Electronics and Instrumentation" of the Faculty of Computer Design Systems of the Fergana Polytechnic Institute Sirojiddin Fayozovich Ergashev
Editor, Doctor of Physical and Mathematical Sciences, Professor and Head of the Department of "Technological Education" of the Faculty of Physics and Technology of Fergana State University Salim Madraximovich Otajonov
Editor, Doctor of Technical Sciences, Senior Researcher at the Laboratory of Materials Science of Electronic Technology and Microelectronics at the Research Institute of Physics of Semiconductors and Microelectronics at the National University of Uzbekistan Saydullo Saidovich Nasriddinov
Editor, Doctor of Philosophy in Technical Sciences (PhD), Associate Professor and Dean of the Faculty of Physics and Technology of Fergana State University Sharof Shuxratovich Shuxratov
Editor, Candidate of Physical and Mathematical Sciences, Associate Professor of the Department of "Electronics and Instrumentation" of the Faculty of Computer Design Systems of the Fergana Polytechnic Institute Sultonali Mukaramovich Abduraxmonov
Editor, Candidate of Economic Sciences, Acting Associate Professor of the Fergana Polytechnic Institute Foziljon Oripovich Obidov
Editor, Doctor of Philosophy in Technical Sciences (PhD), Associate Professor of the Department of "Information Security" of the Faculty of Computer Engineering of the Fergana Branch of the Tashkent University of Information Technologies named after Muhammad Al-Khorazmiy Farruh Muxammadovich Muxtarov
Editor, Candidate of Technical Sciences, Associate Professor of the Department of "Technological Education" of the Faculty of Physics and Technology of Fergana State University Yakub Usmonovich Usmonov
Editor, Candidate of Biological Sciences, Associate Professor of the Department of Zoology and General Biology, Faculty of Natural Sciences, Fergana State University Muzaffar Auliyaxonovich Muxammadiyev
Editor, Candidate of Pedagogical Sciences, Associate Professor of the Department of "Information and Educational Technologies" of the Fergana branch of the Tashkent University of Information Technologies named after Muhammad Al-Khorazmiy Inomjon Uktamovich Bilolov
Editor, Candidate of Physical and Mathematical Sciences, Associate Professor of the Research Institute "Physics of Semiconductors and Microelectronics" at the National University of the Republic of Uzbekistan Yakubbay Atabayevich Saydimov
Editor, Candidate of Physical and Mathematical Sciences, Associate Professor of the Department of "Technological Education" of the Faculty of Physics and Technology of Fergana State University Tursun Axmedovich Axmedov
Editor, Candidate of Technical Sciences, Associate Professor of the Department of Electrical Engineering, Electromechanics and Electro-Technologies of the Faculty of Energy of the Fergana Polytechnic Institute Shukurullo Yo'lbarsovich Usmonov
Editor, Doctor of Philosophy in Physical and Mathematical Sciences (PhD), Associate Professor and Deputy Dean of the Faculty of Physics and Technology of Fergana State University Sapuraxon Malikovna Zaynolobidinova
Editor, Candidate of Physical and Mathematical Sciences, Associate Professor of the Department of "Physics" of the Faculty of Physics and Technology of Fergana State University Dilfuza Aminovna Yusupova
Editor, Lecturer in Physical and Technical Sciences of the Department of "Technological Education" of the Faculty of Physics and Technology of Ferghana State University Dilshod Qo'ldoshaliyevich Yuldoshaliyev
Editor, Candidate in Physical and Technical Sciences of the Department of "Technological Education" of the Faculty of Physics and Technology of Ferghana State University Sherzod Boxodirovich Karimov
Editor, candidate in the field of medical sciences, Member of the Medical, Biological and Philosophical Department of the Electron Scientific School Ra'noxon Mukaramovna Aliyeva
Editor, Lecturer in Mathematical and Information Sciences of the Department of "Mathematics" of the Faculty of Mathematics and Informatics of Fergana State University Sayyora Saidakbarovna Kukiyeva
Editor, Lecturer in Physical and Technical Sciences of the Department of "Physics" of the Faculty of Physics and Technology of Fergana State University Axliddin Axmedovich Qo'chqorov
Editor, candidate in the field of philosophical sciences, Moderator, member of the Philosophical Department of the Electron Scientific School Xolidaxon To'lqinovna Aliyeva
Editor, candidate in the field of philological sciences, Moderator, member of the Philological Department of the Electron Scientific School Gulnoza Masxariddinovna Umarova
Editor, candidate in the field of philological sciences, Member of the Philological Department of the Electron Scientific School Oqiljon Axmedovich G'ofuro
Illustrator Ibratjon Xatamovich Aliyev
Illustrator Boxodir Xoshimovich Karimov
Illustrator Sultonali Mukaramovich Abduraxmonov
Illustrator Shukurullo Yo'lbarsovich Usmonov
Cover design Ibratjon Xatamovich Aliyev
Cover design Boxodir Xoshimovich Karimov
Cover design Xolidaxon To'lqinovna Aliyeva
Proofreader Ibratjon Xatamovich Aliyev
Proofreader Boxodir Xoshimovich Karimov
Proofreader Ekaterina Aleksandrovna Vavilova
Proofreader Oqiljon Axmedovich G'ofurov
Proofreader Botirali Rustamovich Jalolov
Proofreader Sultonali Mukaramovich Abduraxmonov
Translator Ibratjon Xatamovich Aliyev
Translator Boxodir Xoshimovich Karimov
Translator Gulnoza Masxariddinovna Umarova
Translator Dilorom Shavkatovna Karimova
Photographer Ibratjon Xatamovich Aliyev
Photographer Boxodir Xoshimovich Karimov
Photographer Foziljon Oripovich Obidov
© Ibratjon Xatamovich Aliyev, 2023
© Muzaffar Auliyaxonovich Muxammadiyev, 2023
© Yusubjon Tadjibayevich Dodobayev, 2023
© Sultonali Mukaramovich Abduraxmonov, 2023
© Muminjon Shavkatjonovich Yuldashev, 2023
© Sherzod Boxodirovich Karimov, 2023
© Boxodir Xoshimovich, 2023
© Botirali Rustamovich Jalolov, 2023
© Sirojiddin Fayozovich Ergashev, 2023
© Dilfuza Aminovna Yusupova, 2023
© Azamjon Rakupjanovich Xamroqulov, 2023
© Xojiakbar Nematjanovich Matkarimov, 2023
© Abror Qaxxorovich Tadjibayev, 2023
© Dilshod Maxmudovich Ergashev, 2023
© Abdumannob Abdurasulovich Jumaboyev, 2023
© Javohir Buriyevich Toshov, 2023
© Muqaddas G'ofurovna Maraimova, 2023
© Ezozxon Musajonovna Ismoilova, 2023
© Farruh Po'latjon o'g'li, 2023
© Mirjalol G'ulomjon o'g'li, 2023
© Umarboy Omanovich Odamov, 2023
© Uktam Rahimovich Salomov, 2023
© Sardorbek Ma'rifovich Yusupov, 2023
© Vladimir Remennoy, 2023
© Foziljon Oripovich Obidov, 2023
© Dilorom Shavkatovna Karimova, 2023
© Shukurullo Yulbarsovich Usmonov, 2023
© Muxammad Sutonaliyevich Tairov, 2023
© Adumalik Abduvahobovich Xaliqov, 2023
© Shavkat Samiddinovich Saitov, 2023
© Olmoson Muxammadovidovich Mamatov, 2023
© Bobirjon Eldor o'g'li, 2023
© Dilshod Quldoshaliyevich Yuldoshaliyev, 2023
© Salim Madraximovich Otajonov, 2023
© Yakub Usmonovich Usmonov, 2023
© Tursun Axmedovich Axmedov, 2023
© Ro'zimatjon Anvarjon o'g'li, 2023
© Dilnoza Toptiyevna Qo'chqorova, 2023
© Anora Karimovna Yusupova, 2023
© Sayyora Saidakbarovna Kukiyeva, 2023
© Farruh Murodonovich Sharofutdinov, 2023
© Farhad Mamirovich Abduraxmonov, 2023
© Erkin Ibragimovich Xamidov, 2023
© Jaxongir Valiserovich Yusualiyev, 2023
© Zulfiya To'lanjonovna Xasanova, 2023
© Baxtiyor Sultanbayevich Yadgarov, 2023
© Alimardon Erkinovich Axmadjonov, 2023
© Alisher Xamidovich Borotov, 2023
© Ekaterina Aleksandrovna Vavilova, 2023
© Oqiljon Axmedovich G'ourov, 2023
© Mohigul Rahimjon qizi, 2023
© Akmaljon Axmadaliyevich Qo'chqarov, 2023
© Zafarjon Obidjon o'g'li, 2023
ISBN 978-5-0059-1752-2 (т. 6)
ISBN 978-5-0059-1753-9
Created with Ridero smart publishing system
THE GREAT SCIENTIST MUKHAMEDIEV AULIYAKHON MUKHAMEDOVICH

Mukhamediev Auliyakhon Mukhamedovich (16.08.1906—22.10.1988)
The famous scientist-hydrobiologist, one of the founders of the fisheries industry in Uzbekistan and in the republics of Central Asia, academician of the Academy of Sciences of Uzbekistan Auliyakhon Mukhamedovich Mukhamediev, was born on August 16, 1906, in Margilan. His father Mukhamedkhoja Dadakhodjaev, who taught at the Ferghana Russian-Native School, died in 1913 and the seven-year-old Avliekhon learned the hard work of finding a livelihood very early. By 1917, he acquired the specialty of a khan-atlas weaver and worked for hire under the guidance of his elder brother Mukhamediev Valikhon, having independently mastered the course of secondary school and received a certificate of maturity, in 1920-1927 he worked in the secretariat of the county executive committee, then in the department of public education of Margilan.
In 1928-1929, he studied at the preparatory department of the Uzbek State University in Samarkand, and from January 1, 1930, he became one of the first students of the Central Asian State Pedagogical Institute, which reopened in Ferghana, where boys and girls from Uzbekistan, Kazakhstan, Kyrgyzstan, Turkmenistan and Tajikistan studied – it was the first university that trained personnel teachers for schools throughout the region. Until 1940 . Almost the entire staff of the teachers of the Fergana Pedagogical Institute (present-day Fergana State University) consisted of professors and associate professors who arrived from Moscow.
At their lectures, A. Mukhamediev delved into the basics of physics, mathematics, chemistry and biology with great interest; among them, the lectures of Professor Sergei Vasilyevich Averintsev, a world—renowned hydrobiologist, were especially interesting; despite the fact that classes were held in Russian and despite the professor's strict requirements for students, his lectures on zoology they were very exciting, and therefore Auliyakhon Mukhamediev decided that he would certainly become a zoologist.
Since 1936, at the invitation of the professor, he becomes an assistant at the Department of Zoology of the Fergana Pedagogical Institute and gets acquainted with the methods of hydrobiological research, goes on the first expeditions to reservoirs, collects zooplankton – microscopically small crustaceans – the main representatives of the animal world of rivers, lakes, ponds and rice fields of the Fergana Valley. Another, very significant mentor A. Mukhamediev was his scientific adviser Arvid Liboryevich Bening, professor of the St. Petersburg Zoological Institute (ZIN) of the Russian Academy of Sciences, with whom he constantly communicated, as well as with other scientists – founders of hydrobiological science, as well as with professors of the Central Asian (now National) University of the Republic of Uzbekistan A. L. Brodsky, T. Z. Zahidov, by A. T. Tulaganov and many other specialists. By the beginning of the Second World War and the evacuation to Central Asia of a large number of people from the European part of the country, A. Mukhamediev is working on the implementation of the results of his research into the creation of the rice industry in Uzbekistan.
A little earlier, back in the 1930s, the results of his experiments and observations on the reservoirs of the Zarafshan oasis and the Ferghana Valley were the basis for the development of methods for combating malaria and acclimatization of gambusia – fish imported from the southern states of the USA. In 1942, based on the material of the first studies of the complex of crustaceans of the rice fields of the Fergana Valley, he defended his PhD thesis, and became the head of the Department of Zoology and General Biology of the Fergana Pedagogical Institute, which he led for more than 40 years.
In the 1950s, while in the doctoral program of the ZIN of the Academy of Sciences of the Russian Federation, he continues an extended study of the reservoirs of the Fergana Valley, closely cooperates with colleagues from the Institute of Botany, the Institute of Zoology of the Academy of Sciences of Uzbekistan, as well as with scientists from the ZIN and other academic institutions. In 1958, he successfully defended his doctoral dissertation in ZINA on the hydrobiology of the reservoirs of the Fergana Valley. The typology of rice fields developed by him became the basis for the development of rice farming in the countries of Southeast Asia, where, in addition to rice, commercial fish is also obtained on the basis of the method developed by him.
In 1960, he received the academic title of professor and organized the opening of a postgraduate course in the specialty "hydrobiology" at the Department of Zoology and General Biology of the Fergana Pedagogical Institute. During the period of operation of this scientific school, 26 candidate dissertations on hydrobiology and ichthyology of reservoirs of Uzbekistan, Azerbaijan, Kazakhstan, Kyrgyzstan, Tajikistan, Turkmenistan and Karakalpakstan, as well as 4 doctoral dissertations on fish fauna were defended under his direct supervision. At the same time, he oversees the activities of the Department of Hydrobiology and Ichthyology of the Institute of Zoology of the Uzbek Academy of Sciences.
In 1968, A. Mukhamediev was elected an academician of the Academy of Sciences of the Republic. From that moment on, he begins large-scale activities within the entire region of Kazakhstan and the Central Asian republics: he is elected chairman of the regional branch of the Ichthyological Commission of the Ministry of Fisheries of Russia, chairman of the Uzbek branch of the Hydrobiological Society, as well as a member of other scientific divisions of the All-Union Academy of Sciences; at the same time, he was the regional coordinator of the UNESCO international program "MaB" for countries Central Asia.
In 1968-1988, Academician Auliyakhon Mukhamediev was the main initiator of the traditional conferences "Biological foundations of Fisheries in Kazakhstan and the Republics of Central Asia", which greatly contributed to the expansion of scientific relations of the Department of Zoology and General Biology of the Pedagogical Institute with the Faculty of Biology of Moscow State University, with ZIN, the Institute of Evolutionary Morphology and Ecology of Animals and with the Baikal Limnological Station of the Russian Academy of Sciences, with Kazan and Tomsk State Universities, with the Institute of Hydrobiology of the Academy of Sciences of Ukraine, academic Institutes of Uzbekistan, Azerbaijan, Tajikistan, Turkmenistan, with the Kazakh Scientific Research Institute of Fish Farming, Kazakh State University, Issyk-Kul Biological Station of the Academy of Sciences of Kyrgyzstan, Osh Pedagogical Institute (now Kyrgyz-Uzbek University), as well as with many scientific institutions and universities.
Based on the results of scientific research, he developed the basics of the theory of zooplankton transport by air masses, as well as the provisions of the typology of reservoirs in Central Asia. He has published more than 125 scientific papers, including such monographs as "Hydrobiology of reservoirs of the Ferghana Valley", "Crustaceans of reservoirs of the Ferghana Valley", as well as textbooks "A short course in invertebrate Zoology" and "Invertebrate Zoology" (published in the state language) have not lost their significance today.
His scientific ideas and developments will undoubtedly serve the cause of organizing a cluster of fish farming, creating a digital economy of Uzbekistan and will contribute to increasing the scientific prestige of our country at the world level. So, the brilliant scientist and researcher ended his life on October 22, 1988, leaving a huge contribution to the amazing zoological science, serving as a real example for all future generations.
Mukhammadiev Muzaffar Auliyakhanovich,Candidate of Biological Sciences, Associate Professor of the Department of Zoology and General Biology, Faculty of Natural Sciences, Fergana State University.PHYSICAL SCIENCES
USING THE PROPERTIES OF AN IDEAL FLUID IN SMALL HYDROPOWER
Abdurakhmonov Sultonali Mukaramovich
Candidate of Physical and Mathematical Sciences, Associate Professor of the Faculty of Computer Design Systems of the Fergana Polytechnic Institute
Ferghana Polytechnic Institute, Ferghana, Uzbekistan
Аннотация. Большие гидроэнергетические установки чаще всего используют изначальную конструкцию создания платины для увеличения напора входящей жидкости, что приводит к увеличению общего выхода энергии. В статье рассмотрено теоретическое предположение об использовании подобного метода увеличения скорости самого потока при помощи свойства идеальной жидкости из закона Бернулли и формулы Торричелли.
Ключевые слова: водный поток, напор, ускорение, скорость свободного падения.
Annotation. Large hydropower plants most often use the original design of creating platinum to increase the pressure of the incoming liquid, which leads to an increase in the total energy output. The article considers a theoretical assumption about the use of such a method of increasing the velocity of the flow itself using the properties of an ideal fluid from Bernoulli’s law and Torricelli’s formula.
Keywords: water flow, pressure, acceleration, free fall velocity.
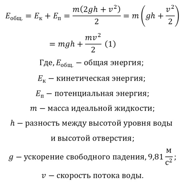
For large hydropower plants, technologies for creating dams are often predominant, where water is brought to a state close to static in relation to the total volume, after which water is passed into a channel located as low as possible below the water level. The presence of such a fluid input allows the mass to be given additional velocity due to the potential energy, which is converted into kinetic energy.
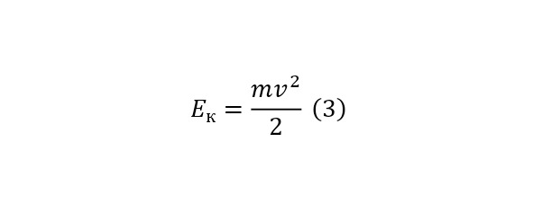
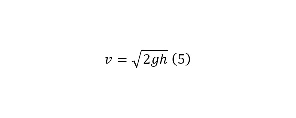
The proof of this statement follows the relation (1), from which both the potential energy (2) and the kinetic energy (3) can be deduced, then if they are equal (4), we can conclude for the velocity (5).





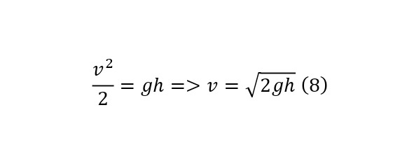
But in order to indicate the relation of this conclusion not only to ordinary bodies with high density, that is, to solids, but also to liquids, it is enough to cite Bernoulli’s formula (6), which is quite valid for liquids and the conclusion of the same formula from it (7—8).



From this, it is possible to obtain a secondary additional vector, which most often prevails and makes it move under the pressure of the water itself, and the vector of the inflow velocity into the reservoir itself is most often extinguished. But when the situation is with conventional small hydropower plants, the situation is different here, since the braking capacity of the available small volume in the «dam» is not so high and is determined by the coefficient of friction of water on water, so to speak. That is, each segment, the reduction occurs precisely by the specified energy coefficient (9).

This velocity vector is summed with the resulting velocity vector due to pressure (8) at right angles forming the resulting vector (10).

The resulting output vector will logically be larger than the initial velocity vector (11), so it can be concluded that the use of dams in the design of small hydropower plants is quite appropriate technology.